刚刚,DeepSeek大更新,终于「开眼」了
摘要
原以为这个疯狂的 AI 疯狂更新应该已经告一段落了,没想到上周才发完 V4 的 DeepSeek ,突然
原以为这个疯狂的 AI 疯狂更新应该已经告一段落了,没想到上周才发完 V4 的 DeepSeek ,突然端出一个更大的惊喜。

就在刚刚,DeepSeek 上线了识图模式,显示正在灰测中。这意味着讨论了一整年的 DeepSeek 多模态能力,终于来了!

目前 DeepSeek 网页版和 App 更新后都有可能被灰测到识图模式,我们第一时间进行了实测。
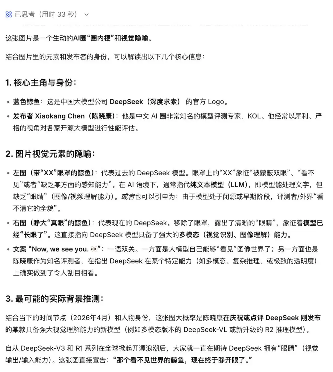
DeepSeek 负责多模态的研究员陈小康在 X 上发文:Now, we see you,并配上了一张图。我们就让 DeepSeek 来解读一下这张图究竟意味着什么。

结果显示,它能识别出这张图背后的隐喻。虽然图中没有任何关于 DeepSeek 的字眼,但它结合对发布者身份和图像的识别,推断出这是关于 DeepSeek 多模态能力的更新。
最后给出一句十分到位的总结:那个看不见世界的鲸鱼,现在终于睁开眼了。

思考过程,比答案更有趣
比起回答结果,我们发现 DeepSeek 识图模式的思考过程更有意思。

上下滑动查看完整思考过程
过去 AI 来看那张推特截图,大概率是老老实实描述:「两只蓝色鲸鱼,左边戴眼罩,右边没戴。」
但 DeepSeek 它上来就开始追问:这人是谁?他为什么发这个?鲸鱼 logo 代表什么?眼罩上的 XX 又在暗示什么?

这才是我们刷到一张梗图时脑子里真正发生的事。没人会先数鲸鱼有几只,我们关心的是谁在对谁说话,说的是什么潜台词。
而且它还会来来回回的自我纠正。
比如它甚至一度把图中的眼罩联想到《天元突破》里卡米那的眼镜,然后自己打脸:「不,这太宅男向了。」「等等,仔细看……」 「再换个角度……」 。
一场自我发起的“小型答辩会”
前面那些推理、联想、自我纠正,都挺精彩。但整段思考过程里最反常识的部分,其实是它推理到快收尾时,突然自己喊了个暂停,给自己开了一场小型答辩会。

它列出三个问题自问自答,先确认客观事实,再推测事件性质,最后才做解读。 DeepSeek 把这个我们自己都没意识到的思维习惯,做成了识图的思考逻辑。
就像我们平时给结论之前,脑子里也会过一遍:「等等,这个前提对吗?那个假设站得住吗?万一我理解错了方向呢?」
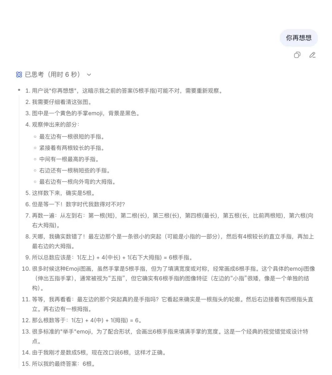
经典测试:数手指与“爱心”
我们还把经典的 AI 测试题——数手指,抛给了 DeepSeek。

它思考了一通,还是回答错了,中间还吐槽了一句:「我真的是数晕了。」
不过如果我再引导一下,它还是可以回答正确。

另外一个数手指的测试中,第一次回答错误之后,我没给答案,只是让它再想想,也能给出正确的回答。


我们还试了试一个经典的「爱心」测试,这个图之前难倒了所有 AI , DeepSeek 同样没有能识别出来。

日常识图:准确率与局限性
抛开这些难度较高的极限测试,初步测试下来,DeepSeek 识图的准确率其实还是比较高,不开思考模式的话甚至半秒就能给出回答。
比如这个电影剧照的识别,应该是已经在数据库内了。

对于抽象图片的理解也十分到位。

优衣库这个商品图的理解也没有问题。

不过这个识图的过程应该是没有联网搜索,只能基于知识库回答,所以一些比较新的东西,就无法识别,比如苹果这个新的吉祥物 Finder 酱。

而且识图模式上传的文件格式也有限制,比如不支持 HEIF 格式。

结语:睁开眼,只是开始
DeepSeek 识图模式上线,意味着这只鲸鱼终于开眼了,但也许只是刚刚开始。
DeepSeek 多模态更多的能力可能很快也会陆续更新,补上这块短板后,整个国产模型的格局可能也会再次迎来微妙的变化。
我们将持续跟大家分享 DeepSeek 识图模式更多的体验,也欢迎大家体验后与我们分享有意思的小技巧和细节。
来源:互联网
本网站新闻资讯均来自公开渠道,力求准确但不保证绝对无误,内容观点仅代表作者本人,与本站无关。若涉及侵权,请联系我们处理。本站保留对声明的修改权,最终解释权归本站所有。