您的位置 : 资讯 > 软件教程 > 什么是币安币(BNB)?如何运作?BNB的用途是什么?

什么是币安币(BNB)?如何运作?BNB的用途是什么?

来源:菜鸟下载 | 更新时间:2026-01-27 币安币合集 币安币文章合集

比特币让世界走进了去中心化货币时代,摆脱了政府或银行的控制。以太坊则通过智能合约进一步发展,为开发者释放了巨大的潜力。随后,币安不

比特币让世界走进了去中心化货币时代,摆脱了政府或银行的控制。以太坊则通过智能合约进一步发展,为开发者释放了巨大的潜力。随后,币安不仅打造了全球交易量最大的加密货币交易所,还推出了自己的生态系统和代币——币安币BNB)。

2025虚拟币交易平台推荐:

BNB不仅仅是一种加密货币。它支持智能合约,提供交易费折扣,支持NFT和DApp,并维护币安生态系统的正常运转。其快速增长的用例使其成为加密货币领域的关键参与者。在本指南中,我们将解释BNB 是什么、它为何重要以及如何参与其中。

什么是币安币(BNB)?如何运作?BNB的用途是什么?

BNB是什么?

币安币(BNB)是加密货币交易所币安(官方注册 官方下载)的原生加密资产,旨在提升交易体验并为平台用户提供其他便利。作为全球交易量最大的加密货币交易所,币安已将 BNB 纳入其整个生态系统。BNB 持有者还可以使用它进行投资和交易,进一步拓展其在加密货币领域的实用性。

BNB 的成功主要归功于它与币安交易所(>点这里下载币安官方APP<)的联系以及其在生态系统中的多种实用功能,包括 NFT 市场和去中心化金融 (DeFi) 生态系统,使其成为加密货币市场中最引人注目的实体之一。

BNB 和 BSC 的历史

BNB 由币安创始人赵长鹏于 2017 年通过首次代币发行(ICO)在以太坊区块链上发行,发行价为 0.10 美元,目前已发展成为市值最高的货币之一。BNB 的目标是创建一种可以在币安区块链上提供交易费折扣的代币。

币安创建其区块链——币安链时,开发者将 BNB 币迁移至该链,并将其作为主要数字资产。2020 年,随着币安智能链 (BSC) 的推出,BNB 币再次迁移至该链。这是一个速度更快、价格更实惠的网络,旨在支持 DApp 和智能合约。随后,在 2022 年,币安将新的生态系统更名为 BNB 智能链。

目前,BSC 生态系统由 BNB 智能链、BNB 绿地链、BNB 信标链和 opBNB 等链组成。在 BNB 信标链最初与 BNB 智能链在双链基础设施中协同工作。信标链通过质押者和验证者参与生态系统管理,并拥有规则投票权和定期更新权。

BNB链是什么?

BNB 链是币安生态系统中一个去中心化的区块链网络,旨在满足 Web3 经济和基础设施的需求。该协议为用户提供了众多高级功能和工具。它促进了 DeFi 应用的探索,同时使开发者能够创建大规模去中心化应用程序 (DApp)。

BNB 最初被称为币安链 (Binance Chain),于 2019 年从以太坊区块链迁移至 BNB 链,成为 BNB 链的原生加密货币。最初的 BNB 链现在更名为 BNB 信标链 (BNB Beacon Chain),币安的进步延续到了 2020 年。币安智能链 (Binance Smart Chain) 更名为 BNB 智能链 (BNB Smart Chain),这是一个与 BNB 信标链并行运行的新网络。BSC 为币安生态系统带来了先进的功能和更高的灵活性。其中包括兼容 EVM 的智能合约,这推动了 DApp 及相关服务的蓬勃发展。

BNB Chain 与币安智能链:有什么区别?

什么是币安币(BNB)?如何运作?BNB的用途是什么?

不熟悉BNB和BSC区别的加密货币用户可能会混淆使用币安智能链(BNB智能链)和币安链(BNB链)这两个术语,这可能会误导初学者和其他加密货币爱好者。然而,在币安生态系统中,这两个术语的用途截然不同:

  • 共识机制:BNB 链采用委托权益证明 (DPoS) 共识机制,提出有效区块的用户将成为验证者。相比之下,币安智能链采用权益权威证明 (PoSA) 模型,要求用户抵押其声誉和身份。
  • 跨链兼容性:BNB 链和币安智能链虽然彼此独立,但它们共享跨链兼容性。由于跨链兼容性,用户可以在两条链之间无缝转移加密资产,此外还可以使用去中心化交易所或转接桥从一条链转换到另一条链。
  • 智能合约功能:虽然BNB链最初设计时并未支持智能合约功能,但币安智能链的设计专门解决了这一限制。BSC集成了以太坊虚拟机(EVM),这意味着它支持以太坊去中心化应用(DApp)和智能合约。
  • Gas 费用:BNB 链以低廉的交易费用而闻名,对于寻求经济高效交易的用户来说,这是一个极具吸引力的选择。币安智能链在支持智能合约的区块链中,Gas 费用更低,这使其对用户和开发者更具吸引力。
  • 用例:BNB 链主要用于接收和发送 BNB、发行新代币、销毁和铸造,以及创建与其他资产的交易对。而币安智能链则主要用于接收和发送 BNB 和 BEP-2 代币、探索交易历史、质押 BNB 获取区块奖励,以及成为 BSC 的验证者。

BNB Chain 与以太坊:有什么区别?

虽然 BNB 和以太坊可能兼容,但两者在不同方面存在差异,包括以下方面:

  • 交易速度:由于网络流量、市场行情以及支付的 Gas 费用等因素,以太坊交易通常速度较慢,处理时间通常为 1 至 5 分钟。而 BNB 交易的处理时间大多在 5 分钟以内。
  • 交易费用:BNB 的平均每笔交易费用约为 0.01 美元,低于以太坊,这主要得益于前者更快的共识机制和更强大的网络架构。ETH 的交易费用在交易高峰期会变得异常高昂,每笔交易费用可能高达 100 美元甚至更高,尤其是在部署复杂的智能合约时。
  • 共识机制:以太坊区块链在 2022 年“合并”之后,从工作量证明 (PoW) 共识机制过渡到权益证明 (PoS) 共识机制,允许用户通过质押 ETH 参与验证。而 BNB 采用的是权益权威证明 (PoSA),它是权益证明和权威证明的结合,有利于 BNB 质押,提高速度并降低能耗。
  • 可扩展性:以太坊一直面临着可扩展性的挑战,其吞吐量平均为每秒 13-15 笔交易,而 BNB 则具有更好的可扩展性,平均每秒 40 笔交易,并且有可能超过 1500 TPS。
  • 用例:BNB 最初旨在作为币安交易所的交易费用代币,如今已发展成为一种多功能资产,为整个 BNB 链提供动力,促进币安相关平台上的代币买卖。另一方面,以太坊最初是一台能够运行各种应用程序的“世界计算机”,如今已发展到可满足更高级用途的需求,包括 NFT、DeFi 和其他相关应用。

BNB链如何运作?

BNB Chain 是一个开源、无需许可、社区优先的区块链平台。该平台允许任何具备技术知识的人参与网络,所有记录均透明公开。开发者的目标是创建一个能够加速区块链和加密货币技术普及的基础设施。

1. 权益证明(PoSA)

BNB Chain 采用权益权威证明 (PoSA) 共识模型,该模型融合了权益证明(PoS) 和权威证明 (PoA) 机制的元素,以实现更高的交易速度和更低的网络费用。PoSA 的设计旨在结合两种机制的优势,创建一个混合系统。

2. 验证者

权益证明 (PoS) 共识模型依赖于 BNB 质押者选择的验证者。验证者在 BNB 链上创建和验证区块的过程中发挥着关键作用,并获得 BNB 交易费作为奖励。PoSA 模型提供即时最终性,使验证者能够实时确认交易并将其打包到区块中。验证者必须持有一定数量的代币并成为网络中值得信赖的参与者,才能满足质押要求。

3.交易费用

BNB 链的交易手续费以 BNB 币支付,与其他区块链相比相对较低。这些手续费用于奖励那些负责维护网络安全和验证交易的验证者。应付金额取决于多种因素,包括网络拥堵和交易复杂度。

4. 销毁机制

BNB 销毁通常备受期待,因为它是币安长期战略的重要组成部分。这包括提升代币的实用性和价值。销毁过程致力于构建由稀缺性驱动的增值,从而维护生态系统的稳定。销毁过程将永久移除部分 BNB 代币,减少其总供应量,并可能提升其价值。

5. 以太坊虚拟机(EVM)兼容性

由于 EVM 的通用语言能够方便在几乎所有区块链上创建 DApp,因此 EVM 兼容性已成为许多新兴区块链不可或缺的功能。这是因为EVM 兼容性无需进行任何重大修改即可支持智能合约,从而减少了开发工作量和时间。

6.智能合约

DApp 开发者可以利用平台的智能合约支持功能,在 DApp 和用户之间创建自动化交互。基于 BNB 链的智能合约使用通用编程语言,使其与其他区块链兼容,从而实现跨链互操作性。设计人员已优化网络,以处理更大的交易量,并使其更具竞争力。

7. 去中心化应用程序(DApps)

BNB 链上承载着众多去中心化应用 (DApp),例如借贷平台、去中心化交易所 (DEX)、社交媒体平台以及 NFT 市场。其中一些最著名的 DApp 包括 PancakeSwap 等去中心化交易所 (DEX) 以及名为 Venus 的货币市场协议。

8. NFT

BNB Chain 用户可以轻松便捷地创建各种 NFT,无论用于赠品还是在 NFT 市场上出售。BNB Chain 支持创建各种文件格式的 NFT,包括 JPG、PNG、GIF、WEBP、MP4 或 MP3。

9. 标记化

将财产代币化为现实世界资产(RWA) 是区块链领域的最新趋势。它提供了一种高效安全的数字化价值管理和交换方法。BNB Chain 提供了一种易于使用的代币化方法,允许个人、企业家和小企业主将其资产转换为数字代币。

BNB币的优点和缺点

大多数人将BNB币的流行与其与全球最知名的加密货币交易所币安的联系联系在一起。然而,每个成功的企业都会面临相应的挑战。以下是您可能需要了解和理解的BNB币安的优势和劣势:

优势

  • 更低的交易费用:降低交易费用仍然是 BNB 在币安交易所使用时最显著的优势之一,因为用户将代币保留在wallet中即可享受大幅折扣。
  • 实用代币:作为平台上的原生代币,BNB 可实现不同的用例,包括支付交易费用、预订酒店和参与代币销售。
  • 更快的交易:由于币安区块链的高吞吐量潜力,BNB 币交易速度很快,使其成为快速高效转移的理想选择。
  • Binance Launchpad:BNB 持有者有机会通过 Binance Launchpad 提前了解投资机会和代币销售。
  • 去中心化交易所 (DEX) 集成:BNB Binance 在大多数 DeFi 和 DApps 平台中用作 gas 费。
  • 强大的社区支持:BNB 拥有强大而活跃的社区,有助于推动发展和采用。
  • 代币销毁:通过定期销毁代币(将一部分 BNB 币从流通中移除),该平台使用这种通货紧缩机制来帮助代币的价值随着时间的推移而建立。

缺点

  • 中心化担忧:虽然大多数人将 BNB 的成功与其与加密货币交易所币安的合作联系起来,但该平台的中心化特性一直引发人们对该代币去中心化的担忧,许多人担心如果该平台面临监管违规或挑战,其命运将会如何。
  • 市场依赖性:BNB 的价值高度依赖于交易所的声誉,一旦发生影响交易所的不利事件,就会造成不稳定的局面。
  • 币安之外的使用有限:在加密货币交易所之外,与其他加密货币相比,BNB 尚未建立更多的用例。
  • 价格波动:与所有其他加密货币一样,BNB 的价值会受到持续波动的影响。
  • 监管风险:加密货币领域的监管环境不断发展,这可能会对 BNB 币的增长构成挑战。

BNB 的用途是什么?

什么是币安币(BNB)?如何运作?BNB的用途是什么?

虽然 BNB 币安代币最初是为了提供币安交易所交易费折扣而创建的,但它很快就发展到在币安生态系统内外服务于其他多种用途。这些用途包括支付、促进代币销售、支持各种 DApp、游戏以及提供流动性。以下是 BNB 币的主要用途:

DeFi

BNB 代币是推动 BNB Chain DeFi 平台发展的燃料,其主要用例如下:

  • 交易费用:用户在与 BNB 链网络交互时必须持有 BNB 来支付交易费用。
  • 探索 DApp:BNB 持有者可以使用代币支付网络支持的 5,000 多个 DApp 中的交易费用,包括金融、游戏和 NFT。
  • 通过 DApp 赚钱:网络支持的大多数 DApp 都提供赚钱和收益耕作机会,其中奖励使用 BNB 或其他兼容代币支付。
  • 质押与治理:BNB 币持有者可以质押其代币,帮助维护网络安全并验证交易,从而获得被动收入。质押者还可以承担治理职责,例如投票决定网络的未来发展方向。
  • Liquid 持仓返利:币安链生态系统支持通过 slisBNB 和 clisBNB 等衍生品进行持仓返利,并通过各种激励措施为用户提供更高的年化收益。通过将 LST 投资于其他 DeFi 平台,用户可以最大化收益。
  • 重新质押:BNB 持有者可以通过重新质押协议重新质押其流动性质押代币 (LST),例如 slisBNB,以产生额外收益。
  • 去中心化交易所(DEX)费用:用户需要持有BNB币才能与支持的DEX进行交互,例如在支付交易费用时使用PancakeSwap。

CeFi

BNB 除了是去中心化金融生态系统不可或缺的一部分之外,还通过以下一些 CeFi 活动在中心化金融领域发挥着重要作用:

  • 交易费折扣:如果您持有 BNB 币,您就可以享受加密货币交易所币安的交易费,随着时间的推移,根据交易量,这可以转化为可观的节省。
  • 独家代币销售:BNB 币是 BNB LaunchPad 上的首选代币,让持有者在区块链项目向公众推出之前提前了解这些项目。
  • 流动性与借贷:通过币安流动性掉期 (Binance Liquid Swap),BNB 持有者可以集中资源,为借贷协议提供流动性,并从中赚取收益。此外,他们还可以通过币安新币池 (Binance Launchpool) 直接借出代币,并通过支持新项目获得更多奖励。
  • BNB Vault:BNB 持有者可以使用 BNB Vault 收益聚合器,将其代币质押于不同的币安产品。其中最常见的包括币安新币挖矿 (Launchpool) 和 Simple Earn flexible。
  • 促销:BNB 持有者有资格享受各种促销活动,包括 slisBNB 和 clisBNB,以及 Megadrop 和 HODLer Airdrop。

支付宝

支付金融(Payment Finance,简称 PayFi)是指将区块链技术与现实世界的支付解决方案相结合,为交易提供即时结算。BNB 已经在 PayFi 领域发挥着重要作用,实现了快速、安全且经济实惠的交易:

  • 购物和消费:Binance Pay 使用 BNB 促进在线购物,使用户能够在越来越多的电子商务平台(包括 Shopify 等)上无缝支付商品和服务。
  • 旅行和电子商务支付:Travala.com 等平台正在使用 BNB 向酒店、航班和其他接受 BNB 支付现实世界数字交易的平台付款。
  • 娱乐和服务:BNB 持有者可以参与币安区块链主办的 P2P 游戏和其他娱乐活动,以有机会获得 BNB 奖励。
  • 金融服务:BNB Coin 支持一系列金融服务,包括利用 BNB 的贷款、投资和支付服务。

机构建仓潮下的BNB,散户还有哪些机会?

 散户机会1:BNB Chain链上玩法

对于散户来说,在链上积极参与BNB生态,是获得价值增量的重要途径,可以通过DeFi、RWA、Meme等多种方式参与BNB Chain的红利。

DeFi:

BNB Chain目前头部的DEX和借贷协议TVL已跻身行业前列。例如龙头去中心化交易所PancakeSwap(V3)TVL约20亿美元,提供各类币对的流动性池收益;老牌借贷协议Venus支持BNB等主流资产的借贷;Lista DAO TVL也达10亿美元规模。

散户可依据风险偏好选择合适的DeFi策略(如下图)。

什么是币安币(BNB)?如何运作?BNB的用途是什么?

RWA:

BNB Chain正迅速成为RWA上链的新兴平台。Ondo Finance在7月份宣布将其超过100种美国股票和ETF的代币化产品引入BNB Chain,使全球用户可24/7不间断交易部分美股资产。同时,Kraken和资管公司Backed推出的xStocks计划,也将在BNB Chain部署,支持60+只美国股票和ETF交易。稳定币方面,此前特朗普家族公司WLFI选择在BNB Chain首发合规稳定币USD1,现已融入BNB链DeFi体系,开设了USD1流动性池。散户可以更便利地在BNB Chain投资美股、美债等,实现资产多元化配置。

Meme:

年初,BNB Chain上诞生了不少现象级的Meme代币,市场热度空前。如果对炒Meme币感兴趣,可以在BNB链首个Meme公平发行平台Four.meme上扫链,关注新部署的代币。当然,要谨记Meme行情瞬息万变,目前热度大幅下降,最好等热度回升再投入。从市场机遇角度看,Meme热度能为BNB链带来可观的交易量和新增用户,也进一步推高BNB的需求,从侧面利好BNB持有者。

总体而言,BNB Chain生态正处在流量与价值涌入的上升期。对散户来说,这也意味着链上机会逐渐爆发,既可稳健地在蓝筹DeFi项目中赚取收益,也可尝试RWA玩法甚至发掘黑马Meme。BNB作为BNB Chain的核心价值承载,链上繁荣最终都会转化为BNB的价值支撑。因此,通过深入参与BNB Chain生态,其实也是在和BNB共同成长。

散户机会2:币股共振,BNB概念股潜伏策略

简单来说,当一家上市公司宣布大举购入BNB或将BNB纳入财务战略时,这些股票的走势开始高度相关于BNB。当BNB飙升时,它们往往出现同步或超比例上涨,反之亦然。

因此,如果对BNB基本面有信心,可以考虑在行情启动之前埋伏相关概念股票。

比如MicroStrategy持续买入比特币,散户投资者买入MicroStrategy的股票,就等于间接押注比特币走势,MicroStrategy的股价有时候甚至能超过同期比特币涨幅。

如今随着BNB机构建仓潮兴起,有望复制这类币股共振效应。

什么是币安币(BNB)?如何运作?BNB的用途是什么?

前文已提到几家计划将BNB纳入资产储备的公司(如上图),它们的股票与BNB高度关联。那么散户该怎么操作并进行风险控制呢?

把握信息节奏:

密切关注上述公司关于BNB的公告发布时间点。往往消息公布瞬间股价已大涨,如果事后再追高风险加大。例如留意SEC文件、增发募资、购买完成等关键节点。在消息之前低位布局,消息兑现时可选择分批止盈。

关注BNB价格联动:

这些股票已与BNB价格高度相关。例如BNB在7月末升破800美元时,CEA、Windtree等日内跟涨,反之股票也会出现一定回落。因此可将BNB行情作为领先指标,若判断BNB将开启新一波涨势,可相应增持相关股票等待共振。但要注意若BNB出现大幅波动,股票可能出现更剧烈的过山车行情。

留意概念股与币安关系:

部分股票因为有币安或CZ的参与,市场信心更足。因此,可以关注官方对这些公司有无进一步合作支持,例如是否提供托管、战略指导等。这些信号都会增强市场对概念股持有BNB的信任,从而推高估值。

值得注意的是,这类机会具有双重风险,既受加密市场波动影响,又受股票市场自身因素左右(比如融资稀释等)。建议大家小幅尝试,严控仓位,并及时跟踪基本面。

散户机会3:交易所玩法

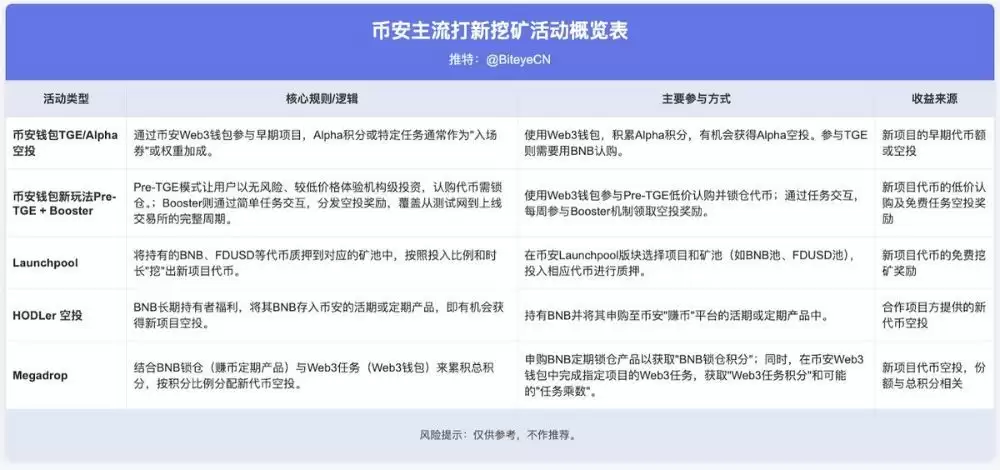
币安近年来推出了Launchpad、Launchpool、Megadrop等多种活动,而大部分参与方式都与BNB有关。其实,利用交易所玩法相当于把BNB从一项单纯的投资品,变成了一个获取多元回报的工具,既能享受BNB本身升值,又能获得额外收益。

下表总结了目前几种币安主流打新挖矿活动,帮助大家根据自身情况选择合适的赚钱途径。

什么是币安币(BNB)?如何运作?BNB的用途是什么?

可以根据自身资金体量和时间投入选择合适策略:

稳健持有型:

如果资金较雄厚又不愿花太多精力,可采用“BNB持有党”策略。即长期持有一定数量BNB,并积极参与Launchpool以及不定期的HODLer空投活动。这种策略重在以币生币,收益来自于BNB升值和空投新币双重叠加。

积极参与型:

如果资金不多但时间充沛、动手能力强,可以尝试“Alpha积分党”路线,目标是达到空投/TGE、Pre-TGE、Booster的积分门槛。完成任务后及时退出,锁定收益。需要强调的是,这种策略一定要计算成本,避免因交易手续费和滑点支出过高而得不偿失。

除了上述主要活动,币安还为BNB持有者提供诸如VIP等级、手续费折扣、投票上币、Binance Pay返现等一系列权益。例如,在币安现货和期货交易中,用BNB抵扣手续费可享受折扣。此外,BNB持有人还能参与Binance Earn的一些专属理财产品,实现多种权益叠加。

散户机会4:持有BNB,通缩红利与代币经济模型

无论参与何种玩法,绝大多数路径最终都离不开持有BNB。而持有BNB之所以被许多人看好,一个核心原因在于BNB通缩代币经济模型,这也是市值头部代币里唯一通缩的代币。截止2025年7月,累计已有约6000多万BNB被销毁(占初始供应31%左右),流通量从2亿降至约1.39亿枚。预计在未来几年内BNB将达到1亿枚的恒定供应目标。

什么是币安币(BNB)?如何运作?BNB的用途是什么?

来源:bnbburn.info、币安研究院

自动销毁机制:

BNB最早的销毁方式是基于币安交易平台BNB交易量,从2021年第4季度起,引入了全新的自动销毁算法,根据BNB价格和BNB Chain链产生的区块数动态调整。例如刚刚完成的第32次BNB季度销毁中,共销毁了1,595,599.78枚BNB,按执行时价格计值约10.24亿美元。

下图为自动销毁机制的公式,B代表本季度需要销毁的BNB数量,N代表本季度内BNB Chain出块总数(数量由固定出块时间决定),P代表BNB的平均价格,K为常数(硬分叉升级后目前设定为250)。从公式中可以看出,当价格越高时,销毁量就越少,反之则更多。这种机制的本质,是在市场低迷时加大通缩强度,通过减少流通来维持BNB的价值锚定;而在市场火热时则自动降低销毁强度,避免过度紧缩供给。

什么是币安币(BNB)?如何运作?BNB的用途是什么?

实时销毁机制:

除了季度集中销毁外,BNB Chain在2021年引入BEP-95协议,实现链上实时销毁。每笔BNB Chain交易所支付的Gas费中,有固定比例会被直接烧毁。当BNB越繁荣,BNB就被销毁得越多。长期来看,链上活跃度的增长也会推动交易量提升,从而触发更多实时销毁。

对于散户而言,BNB的通缩意味着稀缺性提升。假定需求稳定或增长,供应减少将推高每枚代币的内在价值。这类似于上市公司不断回购股票,提高每股盈利和净资产,从而利好股价。值得注意的是,BNB承诺是1亿枚左右,不会无限减少以免影响网络运行安全。因此在接近1亿枚时,需要关注是否调整政策,例如转为维持恒定通胀率等。但至少在未来几年内,通缩趋势明确。

BNB价值重估与未来展望

伴随着机构入场,传统金融机构也正在改变对BNB的价值重估。比如渣打银行在今年5月报告中指出,预计BNB价格将在2025年底前翻倍,达到约1275美元,并有望在2028年底前进一步升至2775美元左右。

什么是币安币(BNB)?如何运作?BNB的用途是什么?

来源:渣打银行(仅供参考)

此外,BNB在支付赛道的发展也将为其价值提供额外支撑点,进一步推动市场对其估值模型的上调。币安的支付应用Binance Pay已经在全球推广,将BNB作为重要结算币种之一。数据显示,目前币安支付已处理3亿笔交易,总交易额达2300亿美元,其中很大一部分使用BNB进行交易。例如在法国里维埃拉地区,币安与金融科技Lyzi合作,让80多家当地商户支持加密付款,包括BNB在内的多种币种。如果这一趋势延续,BNB的需求将不仅来自投资和交易,还来自真实的商业流通。

总的来说,站在2025年中这个时点,BNB正处于价值重估的上升通道。机构建仓赋予了其“数字黄金储备”的叙事,生态繁荣赋予了其“公链龙头”的叙事,支付拓展赋予了其“实用货币”的叙事。多重叙事叠加,使BNB具备了进一步冲高市值的想象空间。同时也应保持理性,BNB的长期价值终究取决于生态能否持续Build,在不断变化的市场中保持创新和稳健运营。

在哪里可以获得币安币(BNB)?

如果你想知道在哪里购买BNB,其实你可以通过多种途径获取。这些途径包括币安(官方注册 官方下载)、Coinmama和Coinbase等中心化交易所,以及一些点对点服务。以下是一些获取币安币最直接的方式:

1. wallet

使用Trust Wallet 这样的加密wallet,您可以直接在交易所使用法定货币或借记卡/信用卡购买 BNB 币。除了在币安交易所进行 BNB 与其他数字资产的交易外,还有第三方支付处理器。因此,您的第一步是下载一个支持 BNB 币安的加密wallet。因此,您的第一步是下载一个支持 BNB 币安的加密wallet。

2. 中心化交易所(CEX)

您可以从币安交易所或任何其他支持该平台的中心化交易所 (CEX)购买 BNB 代币。与其他中心化交易所相比,BNB 交易所提供种类丰富的 BNB 交易对,且价格非常合理。

3. 赚取BNB

您可以通过为加密货币支付公司工作或成为链上潜在有害漏洞侦查员来赚取免费的 BNB。您可以加入“简单收益”计划,并有资格从 Launchpool、Megadrop 和 HODLer Airdrop 等机制获得更多奖励。这些机制使用户能够最大化 BNB 收益,并通过锁定 BNB 并完成 Web3 任务或追溯奖励来获得奖励。

4. 从你的同伴那里获得BNB

您可能还想通过与他人共享您的加密货币wallet来接收 BNB 代币。或者,您可以使用币安 P2P(点对点)服务,通过不同的支付方式将 BNB 代币直接发送到您的wallet地址。

5. 质押奖励

您可以通过在币安交易所锁定 BNB 币来获得币安币的质押奖励。您也可以付费委托他人代您质押,成为 BNB 链上的验证者。通过质押您的 BNB 代币,您可以作为验证者节点为 BNB 链生态系统做出贡献。您将获得 BNB 代币作为奖励。

6. 去中心化交易所(DEX)

有多种与 BNB 链兼容的去中心化交易所 (DEX),您可以从中购买 BNB 币。您只需要一个兼容的 Web3 wallet(例如 MetaMask)连接到 DEX,即可将加密货币兑换为 BNB。币安链上还有许多其他 DEX 可供您购买 BNB。

2025年如何购买BNB?

币安币目前位列市值前五的加密货币之列。这表明它已成为市场上最有价值的数字资产之一。2025年购买BNB的最佳选择是加密货币交易所,确保其安全性和价格竞争力。

购买BNB

  • 步骤 1:选择平台:您可以仔细考虑安全性、交易费用以及支持的支付方式等因素,选择像币安(官方注册 官方下载)、Coinbase、KuCoin 或任何其他中心化交易所 (CEX)。如果您愿意,也可以尝试各种去中心化交易所 (DEX),例如 PancakeSwap 等。
  • 第二步:创建账户并验证:访问您首选的平台或下载其应用程序并注册创建账户。如果您选择中心化交易所 (CEX),您很可能会被要求完成 KYC 流程来验证您的身份。
  • 步骤3:存入资金:目前大多数交易所允许您通过借记卡/信用卡或银行转账存入法定货币。或者,您也可以存入其他加密货币来购买所需的BNB。
  • 步骤 4:购买 BNB:完成所需的存款后,请导航至应用程序或平台的交易部分并选择 BNB 作为您想要购买的资产;选择您喜欢的付款方式或交易对,输入您想要购买的 BNB 金额并确认订单。
  • 步骤 5:提取或存储 BNB:当您在交易所wallet中收到 BNB 后,如果您想立即进行交易,可以将其暂时存放在那里。但是,如果您不想立即进行交易,请将其提取并转移到您的wallet中进行长期存储,最好是硬件wallet。

出售BNB

如果您持有一些 BNB 并希望出售,流程也很简单。以下是具体步骤:

  • 步骤 1:选择您的区块链网络:首先选择您打算用于出售 BNB 代币的区块链,从币安或任何其他为您提供适合您的灵活性的区块链开始。
  • 第二步:输入BNB数量:浏览平台界面,进入交易部分后,选择“卖出”,并输入您想要出售的BNB数量。平台会显示您将收到的法定货币金额。
  • 步骤 3:完成 KYC 验证:如果所选平台遵守大多数法规,您将需要完成所需的 KYC 验证,这也可能取决于您的地区。
  • 步骤 4:选择法币支付方式:输入您的银行卡信息或银行账户信息,指定付款收款地址。请仔细检查,确保您输入的信息正确无误。
  • 步骤5:确认交易:检查输入的详细信息,确认无误后,点击“确认”。将指定数量的BNB转移到加密地址,并在几分钟内等待您的法定货币。

如何存储BNB?

存储和保护币安币的方法有很多种,但如果您打算长期持有币安币,请尽可能考虑使用 Trezor 或 Ledger 等硬件wallet,以获得最高的安全性。您也可以考虑使用 MetaMask 或 Trust Wallet 等安全的软件地址,以方便交易。以下是保护币安币安全的最佳方法:

  • 硬件wallet:硬件wallet也称为冷wallet,例如 Ledger 或 Trezor,通常处于离线状态,这意味着它们能够抵御恶意软件和黑客攻击。它们还提供各种安全协议,是长期持有 BNB 的理想选择。
  • 软件wallet:软件wallet又称热wallet,因其便捷性而广受欢迎,尤其是在您想参与交易或使用代币进行支付时。您可以考虑像 Trust Wallet 和 MetaMask 这样的安全wallet,它们也能方便地与 BNB 智能链上的 DApp 进行交互。
  • 币安交易平台:如果您是频繁使用币安交易平台(>>>点击进入官网<<<)的用户,例如交易员,可以考虑使用币安交易平台集成wallet。但是,为了增强安全性,除了使用强密码外,您可能还需要启用双重身份验证。
  • 重要注意事项:无论您选择哪种 BNB 代币存储方法,都必须对wallet的种子短语进行安全备份,此外还要始终仔细检查 URL,以确保您使用的是正确的网站而不是假冒网站。
  • 私钥:请记住,当涉及自保wallet时,您对您的私钥和数字资产的安全负全部责任。

BNB币的未来

BNB 的未来很大程度上取决于币安生态系统的发展、持续的普及以及全球监管形势的持续变化。随着平台目前正在开发 Layer-2 解决方案,以及许多功能正在从老旧的信标链迁移到 BNB 智能链,BNB 的未来前景一片光明。

币安必须努力解决安全问题并减少诈 骗,因为该平台此前曾遭受过诈 骗。虽然BNB可能面临一些监管和其他挑战,但来自其他新兴加密货币的竞争可能构成重大威胁,同时新兴市场情绪和BNB整体韧性也会受到影响。

结论:BNB 是一项好的投资吗?

BNB 已展现出在币安生态系统内外提升其实用性的潜力。币安及其区块链技术的持续普及,以及其去中心化应用 (DApp) 和去中心化金融 (DeFi) 应用的蓬勃发展,彰显了该代币在未来加密货币领域发挥重要作用的潜力。不断扩展的生态系统为 BNB 的长期需求奠定了坚实的基础,使其成为可靠的长期投资良机。

此外,币安币跻身市值前五的加密货币之列,凸显了投资者信心的不断增长,这得益于该代币的广泛采用和多样化的用例。尽管整体加密货币市场依然波动,但专家们始终看好BNB的前景,多项指标显示出积极的增长势头。然而,每位投资者在进行BNB的长期投资之前,都应保持警惕,仔细评估市场,权衡潜在的风险和回报。

常见问题解答

在哪里可以安全地购买 BNB?

您可以使用借记卡/信用卡安全地从越来越多信誉良好且值得信赖的中心化加密货币交易所(包括币安、Coinbase 或 Coinmama)购买币安币。您必须先创建 BNB wallet并开设账户,然后才能进行购买。

1 美元相当于多少 BNB?

根据 CoinGecko 的数据,BNB 当前价格为BNB$809.41。这意味着 1 美元约等于 0.001 BNB。

BNB 也是比特币吗?

币安币(BNB)与 BTC(比特币)不同。比特币是第一个在其区块链上运行的加密货币,而 BNB 是在币安区块链上运行的加密资产,并作为 BNB 链生态系统的原生货币。虽然两者都是加密货币,但它们的用途不同。

BNB为何如此受欢迎?

BNB 的流行源于它与全球交易量领先的加密货币交易所紧密相连。此外,该代币在 BNB 链的安全和维护中发挥着至关重要的作用。加密货币爱好者之所以对 BNB 感兴趣,是因为它具有创造被动收入和提供质押奖励的潜力。此外,BNB 持有者可以访问 BNB 智能链上创建的所有高收益加密项目。

谁创建了币安币(BNB)?

币安币(BNB)是由赵长鹏创立的加密货币交易所Binance的创意。该代币于2017年推出,旨在降低币安平台(>>>点我进入币安平台官网<<<)的交易手续费,但此后不断发展,涵盖了许多其他实用功能。

菜鸟下载发布此文仅为传递信息,不代表菜鸟下载认同其观点或证实其描述。

展开
TOGETHER BnB
TOGETHER BnB
类型:模拟养成 运营状态:公测 语言:简体中文
3D 恋爱 剧情
前往下载

相关文章

更多>>

热门游戏

更多>>

手机扫描此二维码,

在手机上查看此页面

关于本站 下载帮助 版权声明 网站地图

版权投诉请发邮件到 cn486com#outlook.com (把#改成@),我们会尽快处理

Copyright © 2019-2020 菜鸟下载(www.cn486.com).All Reserved | 备案号:湘ICP备2023003002号-8

本站资源均收集整理于互联网,其著作权归原作者所有,如有侵犯你的版权,请来信告知,我们将及时下架删除相应资源