小说阅读吧app青少年模式开启方法:1、在手机上启动小说阅读吧应用,首页提供了丰富的优质小说资源,支持自由选择并免费阅读。完成后点击界
1、在手机上启动小说阅读吧应用,首页提供了丰富的优质小说资源,支持自由选择并免费阅读。完成后点击界面右下角的“我的”进入个人页面。

2、进入个人中心后,向下滚动找到“青少年模式”选项,并点击进入设置页面。

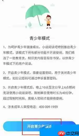
3、跳转至新界面后,可查看关于青少年模式的相关说明,了解其功能与限制,随后点击页面底部的“开启青少年模式”按钮。

4、在弹出的窗口中,根据提示设置一个四位数的独立密码,用于后续模式管理,设置完成后点击“下一步”。

5、再次输入密码确认无误后,系统将自动切换至青少年模式,此时展示的内容均为适合青少年阅读的健康书籍。

6、如需关闭该模式,返回“我的”页面,点击“关闭青少年模式”选项。

7、最后,输入之前设定的四位密码即可成功退出青少年模式。

以上就是3DM小编整理带来的小说阅读吧app青少年模式怎么设置,青少年模式开启方法,更多相关知识教程,请关注网!**
菜鸟下载发布此文仅为传递信息,不代表菜鸟下载认同其观点或证实其描述。
版权投诉请发邮件到 cn486com#outlook.com (把#改成@),我们会尽快处理
Copyright © 2019-2020 菜鸟下载(www.cn486.com).All Reserved | 备案号:湘ICP备2023003002号-8
本站资源均收集整理于互联网,其著作权归原作者所有,如有侵犯你的版权,请来信告知,我们将及时下架删除相应资源