摩天轮票务app怎么注销账号,用户用完摩天轮票务app后,不想使用了,便想要注销,想要注销账号的用户可以根据下方的流程来操作,下面就由菜
摩天轮票务app怎么注销账号,用户用完摩天轮票务app后,不想使用了,便想要注销,想要注销账号的用户可以根据下方的流程来操作,下面就由菜鸟小编来介绍一下注销流程吧。

1、首先点击右上角的设置键。

2、然后点击红圈中的“账户安全”。

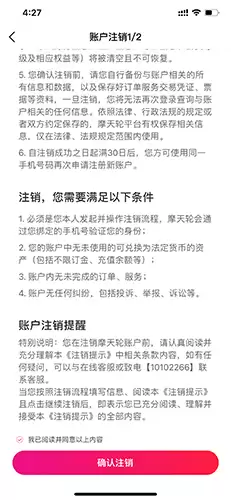
3、接着点击注销账号。

4、最后点击确认注销,这样就注销成功啦!

以上就是菜鸟下载为大家带来的相关攻略,希望大家喜欢,想要了解更多游戏攻略/资讯,请继续菜鸟下载。
菜鸟下载发布此文仅为传递信息,不代表菜鸟下载认同其观点或证实其描述。
版权投诉请发邮件到 cn486com#outlook.com (把#改成@),我们会尽快处理
Copyright © 2019-2020 菜鸟下载(www.cn486.com).All Reserved | 备案号:湘ICP备2023003002号-8
本站资源均收集整理于互联网,其著作权归原作者所有,如有侵犯你的版权,请来信告知,我们将及时下架删除相应资源