您的位置 : 资讯 > 软件教程 > Blum(BLUM)是什么?2025年关于BLUM你需要了解的一切

Blum(BLUM)是什么?2025年关于BLUM你需要了解的一切

来源:菜鸟下载 | 更新时间:2025-07-10

Blum是一个非常特别的小程序,可在Telegram上访问。它的目标是通过提供一个混合交易所,将中心化和去中心化交易所的代币整合在一个平台上,

Blum是一个非常特别的小程序,可在Telegram上访问。它的目标是通过提供一个混合交易所,将中心化和去中心化交易所的代币整合在一个平台上,从而改变加密货币交易。

最安全的虚拟币交易平台推荐:

截至 2025 年,Blum 已从 Telegram 迷你应用演变为一个全面的加密货币交易生态系统。现在,它在 45 个区块链网络上服务超过500万活跃用户,每日交易量达 2.5 亿美元。Blum 集中式和去中心化交易所于一体,具备智能订单路由、自动交易策略和社交交易等高级功能。BLUM 代币提供治理权、费用折扣、收益农场和 NFT 访问权限。通过战略合作伙伴关系、包括零知识证明和人工智能安全在内的技术进步,以及蓬勃发展的社区,Blum 巩固了其作为领先的混合交易所平台的地位。

2025 年的BLUM:最新发展

截至2025年,BLUM 自最初作为 Telegram 迷你应用以来已经显著发展。该平台通过成功实施路线图中的关键功能并引入多项创新发展,已在加密货币生态系统中确立了自身地位。

市场表现和生态系统增长

BLUM 的用户基础经历了显著增长,现在在其平台上服务超过500万活跃用户。额外区块链网络的整合已扩展至支持45个链,显著增强了跨链互操作性,并为用户提供了更多样化的交易选择。
该平台现在处理的日均交易量为2.5亿美元,使其在竞争激烈的市场中定位为中端交易所。这代表了与启动后初始交易量相比的 400% 增长。

增强的交易功能

BLUM 已实施社区要求的多项高级交易功能:

智能订单路由:自动在去中心化交易所和中心化交易所间寻找最佳执行价格 - 高级分析仪表板:提供实时市场洞察和可自定义的警报 - 自动交易策略:允许用户创建和部署自定义交易算法 - 社交交易:用户可以跟随和复制成功交易者,并提供透明的绩效指标

代币实用性扩展

BLUM 代币已演变为生态系统内的多重功能:

Blum(BLUM)是什么?2025年关于BLUM你需要了解的一切

战略合作伙伴关系

BLUM 建立了若干重要的合作伙伴关系以巩固其地位:

与主要去中心化金融协议整合,以增强流动性和收益机会 - 与领先的区块链分析公司合作,改进安全措施 - 与支付处理商合作,在多种货币中实现法币出入金 - 与游戏平台建立战略联盟,扩展即玩即赚生态系统

技术进步

安全性和性能改进一直是BLUM发展的重点:

实施零知识证明技术,增强隐私性 - 第二层扩容解决方案,将交易成本降低约 85% - 99.7% 准确率的人工智能驱动欺诈检测系统,识别可疑活动 - 去中心化身份验证,将 KYC 处理时间缩短至2分钟以下

社区和参与度

BLUM 社区已大幅增长,在以下方面积极参与:

定期黑客马拉松,赞助在 BLUM 生态系统上构建的创新项目 - 教育计划通过在线课程覆盖超过20万参与者 - 社区主导的翻译工作,使平台在28种语言中可访问 - 去中心化治理,允许代币持有者提出和投票决定平台变更
BLUM 在2025年的演变展示了其致力于创建一个可访问、安全且功能丰富的交易环境。通过平衡创新与用户体验,该平台成功地在竞争激烈的加密货币交易所市场中导航,同时保持了使加密交易对各级经验用户来说既可访问又吸引人的核心原则。

前言

Play-to-Earn(P2E)时代的电子游戏迅速获得大量关注,并建立了庞大的社区。然而,基于Telegram的Tap-to-Earn游戏趋势不仅仅是新潮,还正在演变成一个不断发展的领域。Blum作为一个令人期待的冒险项目,为探索者和游戏爱好者提供了独特的体验。

Blum是一个面向年轻冒险者的混合型加密交易平台,致力于通过一个Telegram小程序让人们能便捷地访问Web3世界。Blum通过将中心化和去中心化交易所的最佳特性融合在一起,为用户提供无缝且精准的交易体验。长远来看,它的目标是让加密交易不仅可普及,而且还充满乐趣和互动性。

在本文中,我们将探讨Blum的生态系统,解释其目的,并着重介绍使其在加密领域中脱颖而出的独特之处。

什么是 Blum?

Blum(BLUM)是什么?2025年关于BLUM你需要了解的一切

Blum是一个去中心化交易所,可提供独特的加密货币交易和挖矿体验,能支持各种代币,而无需切换链或处理本地代币的Gas费。

Blum 这一个Telegram小程序充分利用了Telegram庞大的用户基础,截至撰写本文之时(2024年8月),Telegram 的全球用户已超过十亿。这样的策略迅速使Blum能够接触到更广泛的受众,包括那些加密货币采用逐渐增长的地区。

Blum专为Z世代和千禧一代设计,注重简便性和直观的导航体验。它还推出了一个创新的加密挖矿计划,由前Binance Labs的领导者主导。

Blum(BLUM)是什么?2025年关于BLUM你需要了解的一切

项目团队

Blum由一支经验丰富、拥有广泛全球金融和区块链技术专业知识的专业团队创立。他们致力于解决通常困扰加密货币交易者的复杂性和障碍。以下介绍了其创始人:

Gleb Kostarev

Gleb是Blum的联合创始人兼首席执行官,曾担任Binance的前副总裁。在他的前职中,他运用了在运营战略和全球市场开发方面的专业知识,这些经验将被带到Blum。

Vladimir Smerkis

Vlad也是Blum的联合创始人兼首席营销官,擅长市场营销和业务发展。他的职业履历丰富,包括曾与全球品牌如Red Bull和Binance合作。

Vladimir Maslyakov

Maslyakov是首席技术官,拥有超过二十年的金融、高频交易和区块链技术经验。

凭借经验丰富的团队和卓越的履历,Blum将注定在DeFi世界中拥抱光明的未来。

Blum(BLUM)是什么?2025年关于BLUM你需要了解的一切

投资者

Blum 在参与 Binance MVB(最有价值建造者)第七季加速器计划后引起了广泛关注。其参与该计划凸显了其潜力,并展示了其致力于最大化顶级资源以提升平台安全性、性能和用户体验的决心。

支持多个知名区块链

Blum(BLUM)是什么?2025年关于BLUM你需要了解的一切

Blum 官网介绍该项目支持 30 多个区块链网络,尤其是以太坊、Tron、Solana 和 Polygon。覆盖范围广泛,让用户能够访问各种加密货币,包括市场领先者比特币和以太坊、新兴的 meme 币以及创新的 L1/L2 代币。这种广泛的区块链支持增强了 Blum 在加密领域的信誉,并可能吸引更多的投资者和交易者。

Blum的主要功能

Blum(BLUM)是什么?2025年关于BLUM你需要了解的一切

混合交易所模式

Blum 支持访问中心化和去中心化交易所的代币,给用户提供了广泛的交易选项。用户还可以在平台内参与简化的衍生品交易,如期货和期权交易。

Blum 积分农场

用户可以在 mini-app 中点击农场按钮,开始积累积分。八小时后,可以领取累积的积分,并启动新的农场会话。

社区参与

Blum 强调透明性和积极的社区参与,经常开展直播问答、提供用户教程,并共享博客文章,帮助用户时刻获取新的信息并参与其中。为了进一步增强社区,Blum 定期增加新的任务,提供参与奖励,并激励社区成员推荐用户。

Blum 如何运作?

Blum(BLUM)是什么?2025年关于BLUM你需要了解的一切

Blum 能够非常灵活地处理项目事务,用户可轻松理解其工作原理、功能、如何获得 Blum 积分以及如何参与生态系统。

如何参与 Blum 空投

Blum(BLUM)是什么?2025年关于BLUM你需要了解的一切

要开始使用 Blum,用户可直接访问链接或打开 Telegram 应用程序,搜索 Blum Crypto Bot。找到后,激活该机器人即可开始 Blum 的冒险之旅。

在小程序内,玩家可前往 Drop 游戏专区,参与互动活动以赚取积分。游戏简单有趣,只需在应用内简单点击即可收集积分。要获得更多积分,玩家需要确保每八小时签到一次,就能最大化每日的收益。

还可以通过完成社交任务进一步增加 Blum 积分,例如关注 Blum 的社交媒体账户或参与任务区的社区活动。最后,通过分享推荐链接并邀请朋友,玩家可以获得 10% 的积分奖励,加上 2.5% 的推荐积分,这能大大增加他们的总积分。

在 TGE(代币生成事件)时,Blum 积分将被转换为代币,并分发给活跃玩家。

在 Blum 中最大化每日奖励

Blum(BLUM)是什么?2025年关于BLUM你需要了解的一切

持续参与十分重要,能最大化 Blum 带来的利益,保持持续登录可以确保玩家获得最高的每日奖励。Blum 设计了一个日常奖励系统,以激励玩家保持持续参与。每天登录的玩家可以获得 Blum 积分(BPs)和游戏通行证,奖励在参与的第一周内逐渐增加。这种方法促使用户持续回访,并鼓励他们充分探索平台的各种功能。

游戏通行证是 Blum 小程序中 Drop 游戏的关键。每张通行证提供 30 秒的机会,用于捕捉掉落的绿色物品,这些物品会转化为 Blum 积分。用户每天可以获得五次游戏尝试,每 24 小时刷新一次游戏通行证。通过每日登录并使用这些通行证,参与者可以大大增加他们的 Blum 积分,将平台的游戏化体验变得既有趣又有利。

Blum 与其他 Telegram 上的 P2E 游戏的比较

Blum(BLUM)是什么?2025年关于BLUM你需要了解的一切

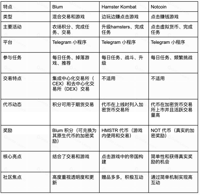
Blum、Notcoin 和 Hamster Kombat 是领先的 Telegram 小程序游戏(P2E:边玩边赚),它们拥有大量的玩家基础、功能、互动、代币动态、奖励和社区目标。本节将比较这些项目,展示 Blum 相对于其他玩赚和点击赚项目的竞争优势。

Blum(BLUM)是什么?2025年关于BLUM你需要了解的一切

Blum 路线图概述

Blum(BLUM)是什么?2025年关于BLUM你需要了解的一切

Blum 制定了目标宏远的路线图,以提升平台开发并增加用户增长。以下是其规划:

2024 年第二季度:服务扩展

Blum 推出了多个新功能,包括 Drop Game、公开上线、余额跟踪、自托管wallet、代币兑换、排行榜以及 Memepad 的推出。这些更新旨在创建更具吸引力、更全面的用户体验。

2024 年第三季度:高级功能

重点将放在安全性和高级交易工具上。Blum 计划引入 MPC(多方计算)wallet和永久合约(Perps),并将平台上线至 App Store 和 Google Play。这些新增功能将提升安全性,并扩展用户的访问方式,使其能够在移动设备上高效管理资产。

2024 年第四季度:拓宽可及性

Blum 计划推出一个功能全面的网页版平台,满足喜欢桌面交易和希望能更全面查看投资组合的用户需求。这个网页版平台将补充移动端和 Telegram 小程序,提供跨设备无缝的交易体验。

Blum值得投资吗?

Blum(BLUM)是什么?2025年关于BLUM你需要了解的一切

随着越来越多的行业开始认识并采用区块链解决方案,Blum 作为一个能够利用这些先进技术为用户和投资者带来实际价值的平台脱颖而出。

正如本文所示,Blum 的潜在应用远不止于金融领域;其技术在游戏和供应链管理等多个行业都有广泛的应用。这种多样性提升了其吸引力,并为其增长和扩展开辟了多条途径。Blum 适应和整合新解决方案的能力,将可能在区块链领域的发展中提升其价值和市场影响力。

通过致力于战略合作伙伴关系和创新,Blum 在不断发展的 DeFi 领域中有望实现显著的增长和扩展。尽管尚未推出原生代币,但 Blum 致力于提供卓越的交易体验,这表明其具有长期投资的潜力。

然而,建议投资者在投资该项目或其他加密货币之前,务必进行充分研究,并评估自己的风险承受能力,因为存在风险和资金损失的可能性。此外,投资者还应考虑加密货币市场的波动性和潜在的监管变化。

菜鸟下载发布此文仅为传递信息,不代表菜鸟下载认同其观点或证实其描述。

展开

相关文章

更多>>

热门游戏

更多>>

手机扫描此二维码,

在手机上查看此页面

关于本站 下载帮助 版权声明 网站地图

版权投诉请发邮件到 cn486com#outlook.com (把#改成@),我们会尽快处理

Copyright © 2019-2020 菜鸟下载(www.cn486.com).All Reserved | 备案号:湘ICP备2023003002号-8

本站资源均收集整理于互联网,其著作权归原作者所有,如有侵犯你的版权,请来信告知,我们将及时下架删除相应资源