您的位置 : 资讯 > 软件教程 > 什么是Cudis(CUDIS)币?币安健康数据网络项目IDO有哪些亮点?

什么是Cudis(CUDIS)币?币安健康数据网络项目IDO有哪些亮点?

来源:菜鸟下载 | 更新时间:2025-07-09

CUDIS 不仅仅是一个医疗区块链项目,而是一场重新定义医疗保健未来的运动:健康生活成为一种经济资产,健康数据成为一种收入来源,人工智

CUDIS 不仅仅是一个医疗区块链项目,而是一场重新定义医疗保健未来的运动:健康生活成为一种经济资产,健康数据成为一种收入来源,人工智能成为每个人长寿和健康生活之旅的伴侣。

大家都在用的虚拟币交易平台推荐:

凭借坚实的技术基础、快速扩张的目标市场以及不断增长的个人健康数据需求,CUDIS 有潜力成为全球长寿 Web3 经济的先驱协议。

什么是Cudis(CUDIS)币?币安健康数据网络项目IDO有哪些亮点?

什么是Cudis(CUDIS)币? 

CUDIS是健康长寿领域的先锋区块链协议,旨在帮助人们将“健康寿命”(即健康寿命)延长至 140 岁。CUDIS 的目标并非简单地延长预期寿命,而是通过将可穿戴设备、个人 AI 教练、健康数据和财务奖励整合到一个单一、透明、去中心化的生态系统中,从而优化身心健康。

在全球数字健康市场快速增长的背景下,目前全球用户已超过11亿,预计到2033年市场价值将达到1.6万亿美元,CUDIS旨在打破现有的健康数据垄断,帮助用户不仅拥有自己的健康数据,还能从中获利

CUDIS代币是 Cudis 生态系统的核心实用资产和治理资产。用户可以通过可穿戴设备追踪健康的生活方式活动来赚取 CUDIS,从而直接激励用户改善长期健康。 

除了奖励之外,该代币还可以参与协议治理、权益机会和未来的健康相关服务,从而强化了 Cudis 将长寿科学与分散所有权相结合的使命。

CUDIS 如何工作?

什么是Cudis(CUDIS)币?币安健康数据网络项目IDO有哪些亮点?

CUDIS 项目架构

CUDIS 构建了一个包含 4 个主要基础设施层的综合协议:

  • 可穿戴设备:该协议与70多个流行的可穿戴品牌集成,并推出了自己的产品——CUDIS Ring,可帮助用户实时测量心率、睡眠质量、压力和许多其他生物指标。
  • 超级应用程序:CUDIS 应用程序可以将来自 Apple Health、Google Fit、Strava 等平台的健康数据汇总到同一个仪表盘中。在这里,用户将由个性化虚拟助手AI Wellness Coach提供实时健康改善策略。
  • CUDIS 数据网络:使用 LDID(长寿去中心化标识符)、SBT、NFT、数据节点等的去中心化数据系统,以确保隐私和数据所有权,并允许用户安全地共享或出售数据。
  • 长寿中心:连接用户、研究人员和医疗保健初创企业的社区中心。在这里,新项目可以筹集资金、部署 DApp,并与用户共同构建一个开放的、主动医疗保健的生态系统。

每一种健康行为——例如锻炼、充足睡眠、遵循养生法……——都会被 CUDIS 识别并获得代币奖励,将健康之旅变成一场“奖励游戏”。

什么是Cudis(CUDIS)币?币安健康数据网络项目IDO有哪些亮点?

CUDIS 的工作原理

CUDIS 生态系统中的产品

CUDIS 生态系统设计全面,涵盖优化健康和长寿的各个方面,从硬件设备到软件应用程序、数据网络和社区支持平台。以下是 CUDIS 的旗舰产品:

1. CUDIS Ring – 专为 Web3 用户打造的可穿戴设备

什么是Cudis(CUDIS)币?币安健康数据网络项目IDO有哪些亮点?

CUDIS 戒指

CUDIS Ring是 CUDIS 独家推出的可穿戴设备,专为加密原生社区开发。这款手环不仅拥有年轻多彩的设计(运动系列拥有 12 种色调),还配备了医疗级生物识别传感器,可帮助测量:

  • 心率和心率变异性(HRV)
  • 睡眠质量和周期
  • 压力指数
  • 步数、消耗的卡路里、行走距离
  • 定期扩展 SpO2 和月经周期测量功能

特别是,当激活活动模式时,用户将在 12 个月内获得 SALUS 系统5 倍的奖励。

除 CUDIS Ring 外,系统还支持Apple Watch、Fitbit、Garmin、Oura、小米手环等70+ 款其他可穿戴设备的数据同步,有助于在全球范围内扩大集成规模。

2. CUDIS 超级应用程序——获取所有健康数据的门户

什么是Cudis(CUDIS)币?币安健康数据网络项目IDO有哪些亮点?

CUDIS 应用程序

CUDIS 超级应用程序是协调 CUDIS 生态系统内所有用户体验的中心。该应用程序与 Apple Health、Google Fit、Strava、MyFitnessPal 等平台集成,可帮助:

  • 将来自多个来源的健康数据整合到单个仪表板中
  • 追踪健康寿命指数,提供个性化健康报告
  • 让 AI Coach获得基于真实世界数据的建议
  • 通过健康任务获得 SALUS 积分系统奖励

此外,Super App 还集成了安全的 MPC wallet和数据 NFT功能,供用户加密数据并在市场上进行交易。

3. AI Agent Coach – 一对一健康AI教练

什么是Cudis(CUDIS)币?币安健康数据网络项目IDO有哪些亮点?

CUDIS 人工智能代理教练

AI Agent Coach 是一款全天候“智能助理”,由深度 AI 模型训练而成,并结合医学前沿和用户个人数据。其突出特点包括:

  • 可穿戴设备的实时数据分析
  • 个性化饮食、运动、睡眠建议
  • 及时提供建议,预防健康风险
  • 回答问题、设定目标、跟踪每个阶段的进度

与简单显示数字的应用程序不同,CUDIS 的 AI Coach 有助于将数据转化为对健康有真正影响的行动

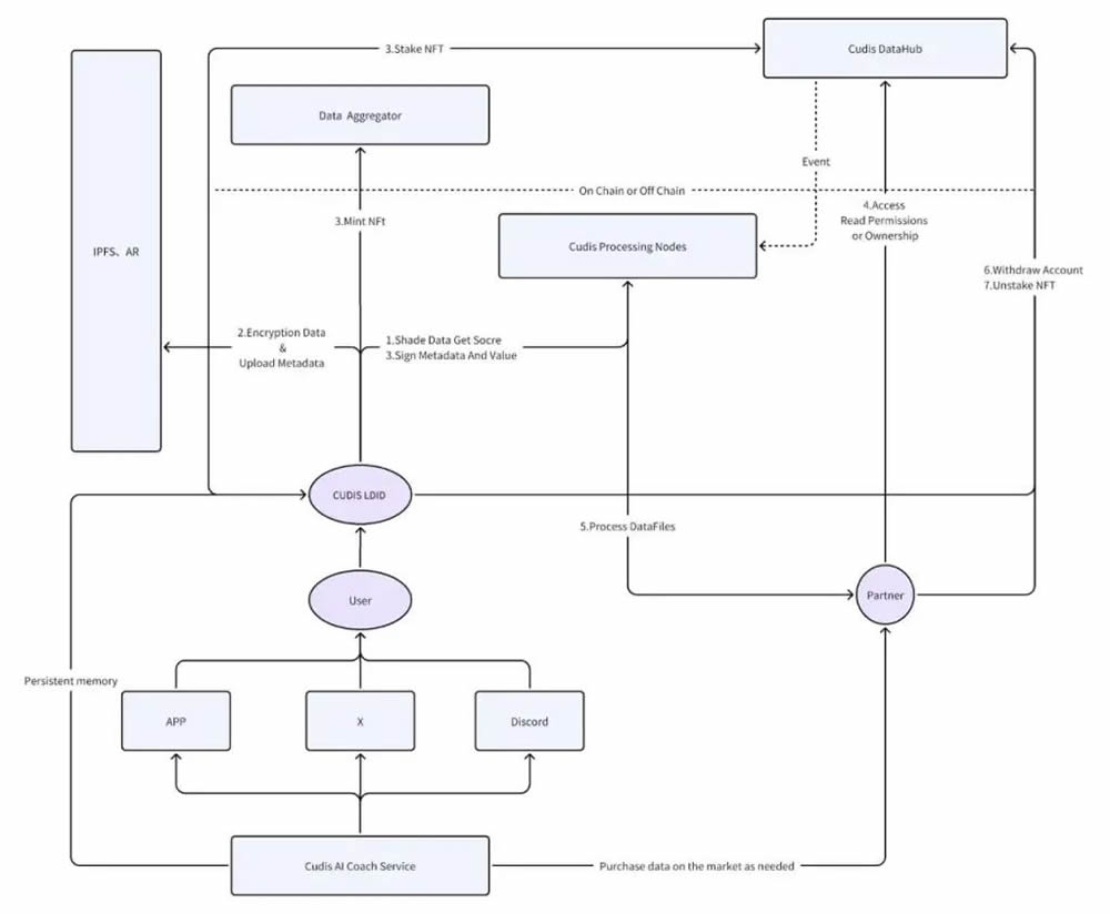
4. CUDIS 数据网络——去中心化健康数据基础设施

什么是Cudis(CUDIS)币?币安健康数据网络项目IDO有哪些亮点?

CUDIS数据网络

CUDIS数据网络是处理生态系统中整个健康数据流的技术基础。它由四个主要组件组成:

  • LDID(长寿去中心化标识符):验证身份,将数据附加到SBT/NFT以确保个人所有权
  • 数据聚合器:将数据聚合并编码为不可变的记录
  • DataHub:实现数据公平交易、共享和使用的市场
  • 处理节点:透明、安全的数据处理,帮助检索和运行AI应用程序、健康分析

用户可以通过贡献数据、参与实验、支持研究或与第三方共享来赚取代币。

5. 长寿中心——长寿解决方案的起源

什么是Cudis(CUDIS)币?币安健康数据网络项目IDO有哪些亮点?

长寿中心

这里是研究人员、初创企业、积极主动的医疗保健社区以及有实际需求的用户聚集在一起的地方。长寿中心的主要特点:

  • 去中心化医疗健康应用的DApp 商店
  • 医疗保健、人工智能、DeSci 项目的启动平台
  • 代币门控社区:只有拥有 SBT/长寿通行证的会员才能访问独家产品、服务和空投

Longevity Hub 还为用户提供高端诊所、新疗法等先进服务,并支持全球活跃的健康生活社区。

CUDIS 的突出特点

  • 拥有健康数据并将其货币化:用户首次拥有控制、存储、共享和出售自己数据的权利。
  • 个性化人工智能和实时健康建议:CUDIS 不仅可以测量,还提供具体的策略来改善每个指标。
  • 游戏化和健康赚钱 (SALUS):通过积分、任务、奖励和空投激励用户健康生活。
  • 高透明度和安全性:所有数据均在链上加密,只有用户才可以访问,并且交易由区块链保护。
  • 全球定位和开放式协作:CUDIS 覆盖超过 100 个国家,拥有 20 万用户,记录了 40 亿步,测量了 4000 万次心率。

CUDIS代币信息和代币经济学概述

代币指标

  • 代币名称:CUDIS
  • 代币:CUDIS
  • 区块链Solana(主要基础设施),多链支持
  • 代币标准:SPL(Solana),支持SBT、NFT
  • 合同:更新
  • 总供应量:1,000,000,000 CUDIS
  • 流通量:248,000,000 CUDIS

CUDIS代币分配

什么是Cudis(CUDIS)币?币安健康数据网络项目IDO有哪些亮点?

CUDIS代币分配

CUDIS代币总发行量设定为10 亿枚,其分配机制旨在平衡社区发展、生态激励、投资吸引力和长期可持续性。具体分配表如下:

类别部分地位
社区25%已锁定
投资者17%已锁定
开发团队15%已锁定
生态系统15%已锁定
财政部9%已锁定
营销与合作8.13%已锁定
流动性5.87%已锁定
顾问5%已锁定
  • 社区(25%):这是最大的分配比例,代表着我们致力于构建活跃的用户社区。此类别的代币将用于空投、健康奖励、大使计划以及在 CUDIS 应用程序上的质押。
  • 投资者(17%):用于战略融资,以扩大生态系统。可能包括长期归属,以确保投资基金的长期承诺。
  • 开发团队(15%):支持创始团队和技术团队,确保项目的稳定性和长期发展势头。
  • 生态系统基金(15%):用于资助合作伙伴项目,在长寿中心推出新的 DApp,促进数据集成和 AI 技术进入生态系统。
  • 财政(9%):未来运营的储备预算,包括协议升级、研究资金和处理系统性风险。
  • 营销与合作伙伴关系(8.13%):用于全球营销活动、推荐计划、KOL、沟通和战略合作伙伴关系以扩大用户。
  • 流动性(5.87%):在CEX、DEX上创造流动性,支持稳定的交易和市场发展。
  • 顾问(5%):针对医疗保健、人工智能、区块链等领域的顾问……他们在 CUDIS 的全球战略和技术方向中发挥重要作用。

CUDIS 代币解锁计划

什么是Cudis(CUDIS)币?币安健康数据网络项目IDO有哪些亮点?

CUDIS 代币解锁计划

代币效用

  • 数据访问费
  • AI辅导服务费和DApp应用
  • 解锁长寿优质产品和服务
  • 参与协议治理
  • 流动性池中的代币对(Subdata、USDC、合作伙伴……)

奖励激励机制

  • 用户:通过医疗保健活动、数据共享赚取 CUDIS 代币。
  • 合作伙伴:筹集资金、开发应用程序、创建流动资金池、鼓励服务使用。
  • 节点:操作基础设施、处理数据并从网络费用中接收代币。

CUDIS 代币 IDO 信息

2025年6月5日,Cudis (CUDIS) 将 与PancakeSwap合作, 通过 BNB 智能链在币安wallet上推出代币生成活动 (TGE) 销售。此次活动为投资者提供了在 CUDIS去中心化交易所 (DEX) 上市前以折扣价购买 其官方代币的 机会。

CUDIS代币wallet和交易所

  • 存储wallet:Phantom(Solana)、Backpack、Trust Wallet(多链整合后)。
  • 交易所:TGE,并于2025年6月5日在币安上市

CUDIS发展路线图

2023

  • 正在开发 CUDIS Ring 原型版本
  • 构建第一个人工智能教练和数据平台

2024

  • 出售 CUDIS Ring gen 1、gen 2
  • 超级应用程序和健康积分系统发布
  • 加入 Solana Hackathon,启动大使计划

2025

  • 推出 MPC wallet、数据市场、长寿中心 Beta 版
  • AI Coach v2 正式发布
  • TGE(代币生成事件)
  • 开发优质服务包

2026–2027

  • 扩大全球社区
  • 启动治理DAO
  • 成立长寿基金会,一个长寿科学研究中心

项目团队

  • 核心团队:包括来自哈佛、谷歌、斯坦福、Solana等大型机构的技术、AI、区块链、健康专家……
  • 该产品的销售额已达到 500 万美元,全球用户超过 20 万。

投资者与合作伙伴

什么是Cudis(CUDIS)币?币安健康数据网络项目IDO有哪些亮点?

CUDIS 筹款信息

  • 投资者:从领先的科技和医疗保健基金筹集了 500 万美元。
  • 合作伙伴:Solana 生态系统、可穿戴设备合作伙伴、SMB 网络和全球分销商。

什么是Cudis(CUDIS)币?币安健康数据网络项目IDO有哪些亮点?

CUDIS 的支持者

常见问题解答

  • CUDIS 与 Apple Health 或 Fitbit 等健康应用有何不同?→ CUDIS 允许用户拥有自己的健康数据并将其货币化,而不是将其存储在大型科技公司中。
  • CUDIS Ring 需要购买才能使用该应用程序吗?→ 不需要。CUDIS 支持超过 70 种现有可穿戴设备,并且免费提供该应用程序。
  • 如何赚取 CUDIS 代币?→ 用户可通过达到健康指标、完成任务、分享数据或推荐新朋友获得奖励。

总结

CUDIS 正在为 Web3 Health 开启新的篇章——你的每一步、每一场睡眠、每一段心跳都不仅仅是数据,更是一笔资产。该协议将“健康”的概念进一步拓展:从个人选择升级为一项长期的健康和财务投资策略。

菜鸟下载发布此文仅为传递信息,不代表菜鸟下载认同其观点或证实其描述。

展开

相关文章

更多>>

热门游戏

更多>>

手机扫描此二维码,

在手机上查看此页面

关于本站 下载帮助 版权声明 网站地图

版权投诉请发邮件到 cn486com#outlook.com (把#改成@),我们会尽快处理

Copyright © 2019-2020 菜鸟下载(www.cn486.com).All Reserved | 备案号:湘ICP备2023003002号-8

本站资源均收集整理于互联网,其著作权归原作者所有,如有侵犯你的版权,请来信告知,我们将及时下架删除相应资源