您的位置 : 资讯 > 软件教程 > Reddio(RDO)币是什么?值得投资吗?RDO代币经济学完整指南

Reddio(RDO)币是什么?值得投资吗?RDO代币经济学完整指南

来源:菜鸟下载 | 更新时间:2025-07-12

在快速发展的区块链领域中,扩展性仍然是开发人员和用户面临的最迫切挑战之一。传统的以太坊虚拟机(EVM)处理交易是按序进行的,这造成了

在快速发展的区块链领域中,扩展性仍然是开发人员和用户面临的最迫切挑战之一。传统的以太坊虚拟机(EVM)处理交易是按序进行的,这造成了限制吞吐量和增加成本的瓶颈。 Reddio 以一种突破性的解决方案出现,推出了世界上第一个支持CUDA 的并行EVM,彻底改变了区块链交易的处理和执行方式。

最安全的虚拟币交易平台推荐:

这本全面的指南探索了Reddio 在区块链扩展性方面的创新方法,深入探讨其平行执行能力、GPU 加速技术以及为这一高性能生态系统提供动力的RDO 代币。无论您是寻求有效区块链基础设施的开发人员、评估下一代Layer 2 解决方案的投资者,还是对GPU 计算与去中心化技术相交的交汇点感到好奇的普通人士,本文都提供了您需要了解Reddio 在改变区块链性能标准中的变革潜力的所有信息。

Reddio(RDO)币是什么?值得投资吗?RDO代币经济学完整指南

Reddio(RDO)币是什么?

Reddio是一个高性能的并行以太坊兼容的Layer 2 解决方案,利用零知识技术和GPU 加速来达到前所未有的计算规模,同时保持以太坊级别的安全性。围绕三个核心创新构建– 并行执行、GPU 加速和模块化序列器框架– Reddio 解决了传统EVM 处理的基本限制,使交易能够并行处理,而非序列处理。

RDO 是Reddio 生态系统的原生效用代币,作为基本经济推动力,推动网络运营,激励验证者,并使治理参与成为可能。凭借一个精心设计的代币经济学模型,旨在长期可持续发展,RDO 促进交易费用、质押奖励、验证者参与和生态系统增长计划。该代币运作在一个通胀性框架内,最多将20% 的交易费用永久性烧毁,创造稀缺性,同时通过质押机制支持网络安全。

Reddio 的架构建立在Yu 框架上,这是一个模块化的区块链开发平台,由Reddio 团队用Golang 创建。这一基础设施实现了多个虚拟机、数据可用性层和共识机制的无缝集成,同时保持完全的EVM 兼容性。该平台支持所有以太坊工具和基础设施,包括MetaMask、Hardhat 和现有智能合约,确保开发人员可以无需修改地迁移应用。

Reddio 与RDO 代币的区别

方面ReddioRDO
性质完整的Layer 2 区块链平台和生态系统原生效用代币和加密货币
功能提供技术基础设施和开发工具支持经济协调和网络运营
组件• 并行EVM 技术
• 通过CuEVM 的GPU 加速
• 模块化序列器框架
• Yu 区块链框架
• 开发者SDK 和APIs
• 交易费用付款
• 验证者质押要求
• 治理投票权
• 生态系统奖励获取
目标用户开发者、企业、dApp 构建者代币持有者、验证者、生态系统参与者
主要价值高性能区块链基础设施经济激励和网络安全

简单来说,Reddio是使高性能区块链应用得以实现的整个平台,而RDO是使这个生态系统经济可行和安全的代币。

Reddio 加密货币解决了什么问题?

1. 序列处理瓶颈

以太坊虚拟机以严格的序列方式处理交易,所有交易都排队在一条直线中,并按特定顺序在所有节点上执行。这种序列方法虽然确保了一致性,防止了冲突,但随着网络使用的增长,却产生了显著的性能瓶颈。根本的限制源于EVM 在2014-15 年设计选择时,简单性和可维护性优先于可扩展性优化。

2. 复杂交易低效

传统的EVM 处理在进行复杂操作时变得越来越低效,超过简单的代币转移。虽然EOA 转移可能很快且消耗很少的Gas,但更复杂的智能合约互动——例如涉及流动性计算、代币交换和多步操作的DeFi 协议——则需要大量的计算资源和时间。这种差异在高频应用中变得格外明显,如游戏、AI 驱动的服务和高级金融工具。

3. Layer 2 性能限制

性能瓶颈在Layer 2 解决方案中特别关键,因为序列器作为集中式伺服器处理所有计算任务。即使优化了数据可用性层和有效的读写模块,最终的吞吐限制取决于序列器的执行效率。序列执行从根本上限制了这个能力,使得并行处理成为下一代区块链应用的必然要求。

Reddio 通过其并行EVM 实现应对这些挑战,使独立交易能够同时处理,同时保持确定性结果。这种方法显著提高了兼容工作负载的吞吐量,同时保留了使区块链技术值得信赖的安全性和一致性保证。

Reddio(RDO)币是什么?值得投资吗?RDO代币经济学完整指南

Reddio 区块链背后的故事

Reddio 源于认识到以太坊顺序交易处理模型固有的基本可扩展性限制。创始团队意识到,尽管以太坊的2014-15 年设计优先考虑简单性,但在DeFi、游戏和AI 中日益增长的高吞吐应用需求需要根本不同的交易执行方法。

该开发围绕三个核心创新协同工作,以克服传统EVM 的限制。团队用Golang 构建了Yu 框架,提供了一个模块化的基础,支持灵活的Layer 2 解决方案,使多个虚拟机和共识机制的集成变得可行,而无需面对典型的区块链开发复杂性。

通过与新加坡国立大学的合作,Reddio 整合了CuEVM 项目,将EVM 操作码转换为CUDA,以便进行GPU 执行。这一合作利用了现代显示卡的庞大并行处理能力,同时保持完全的EVM 兼容性,为传统基于CPU 的执行提供了显著的性能优势。

Reddio (RDO) 的主要特征和优势?

1. 并行执行架构

Reddio 的并行EVM 利用Block-STM 概念,使其能够实现并行交易处理,根本上改变了区块链操作的处理方式。与传统的EVM 按序处理交易不同,Reddio 的架构识别能够无冲突同时执行的独立交易。这一方法显著减少了处理时间,并提高了网络吞吐量,特别对于高交易量的应用,如DeFi 协议和游戏平台均有益处。

并行执行模型通过精密的冲突检测和解决机制维持确定性结果。当交易与相同的状态元素交互时,系统确保正确的排序和一致性,同时最大化独立操作的并行化机会。这一设计使得在不妨碍安全性和可预测性的情况下,实现显著的性能提升。

2. 通过CuEVM 的GPU 加速

通过与新加坡国立大学的合作,Reddio 整合了CuEVM 技术,将EVM 操作码转换为CUDA 以在NVIDIA GPU 上执行。这一转换过程使区块链计算能够利用现代显示卡的庞大并行处理能力,这些显示卡的核心数量远超传统CPU 的有限核心数量。

GPU 加速提供了多种性能优势,包括更快的算术和逻辑操作、通过额外GPU 资源实现的改进可扩展性,以及由于计算效率的提高而降低的运营成本。这项技术特别有益于计算密集的操作,如加密计算、复杂的智能合约执行和数据处理任务。

3. 模块化序列器框架

基于Reddio 团队开发的Yu 框架,模块化序列器为区块链开发提供了前所未有的灵活性。该框架支持多个虚拟机,包括EVM、并行EVM 和CairoVM,且无资源冲突,使用户能够选择最适合其特定用例的执行环境。

模块化架构包括先进的功能,如支持多个数据可用性层(以太坊、Avail、Celestia)、专门的防MEV 功能以保护DeFi 用户,以及为Layer 2 优化而设计的高性能共识机制。这一灵活性使得那些需要特殊性能特征或独特操作要求的应用能够开发自定义Layer 3 应用链。

4. 完全EVM 兼容性

Reddio 保持与以太坊的API 和基础设施完全兼容,确保现有应用的无缝迁移。所有在以太坊上部署的智能合约均可在Reddio 上实施且无需修改,该平台支持包括Hardhat、Remix、MetaMask 和如Etherscan 等分析服务在内的完整以太坊开发工具生态系统。这一兼容性消除了与新区块链平台相关的学习曲线,同时为开发者提供了立即接触以太坊广泛资源和社区知识库的机会。

Reddio(RDO)币是什么?值得投资吗?RDO代币经济学完整指南

Reddio 加密货币的用例

1. 高性能DeFi 应用

Reddio 的并行执行能力使得需要复杂计算和高交易吞吐量的先进DeFi 协议得以实现。自动做市商、收益农业协议和衍生品平台因延迟减少和处理能力增加而大大受益。该平台的防MEV 功能为DeFi 用户提供了额外保护,防止传统区块链网络中恶意前置执行和三明治攻击。

2. 区块链游戏基础设施

游戏应用需要实时响应能力和处理大量同时玩家行动的能力。 Reddio 的并行处理架构能够实现复杂的游戏状态管理、同时玩家互动和高级游戏内经济。模块化序列器框架支持为特定游戏需求(如即时战略游戏或大规模多人在线环境)优化的自定义Layer 3 实现。

3. AI 驱动的区块链应用

GPU 加速能力使Reddio 特别适合需要大量计算资源的AI 和机器学习应用。智能合约可以利用GPU 的计算能力进行复杂算法、数据分析和推理操作,同时保持区块链安全性和透明度。这使得结合人工智能和区块链技术的去中心化应用出现了新的类别。

4. 企业区块链解决方案

Reddio 的高吞吐量和低延迟特征使其适合需要区块链整合的企业应用。供应链管理、金融结算和合规系统从该平台的性能能力中受益,同时保持企业区块链采用所需的透明性和不可变性。

5. 跨链和互操作性 服务

模块化架构支持与多个数据可用性层和区块链网络的集成,从而使Reddio 能够作为跨链应用的桥梁。开发人员可以构建与多个区块链生态系统互动的应用,并利用Reddio 针对复杂操作和高频交易的性能优势。

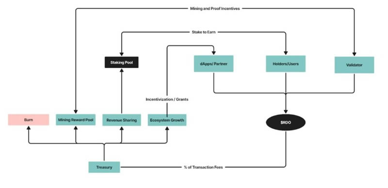
RDO代币经济学

RDO 在一个精心设计的经济模型中运行,旨在支持长期可持续性、网络安全和生态系统增长。该代币经济学框架平衡多个目标,包括激励验证者、社区参与、发展资金和支持代币价值保护的通胀机制。

代币分配结构

RDO 的分配优先考虑网络安全和生态系统发展,安全和网络激励获得25.00% 的总供应量,分配为期10 年,没有悬崖期,以确保验证者的持续参与。

生态系统增长占22.76%,支持合作伙伴关系、补助金及dApp 开发,其中70.1% 在代币生成事件时解锁,以促进即时增长计划。

贡献者获得21.80%,有12 个月的悬崖期,然后为24 个月的线性归属,确保长期团队承诺和一致性。

战略投资者持有15.48%,需经6 个月的悬崖期和18 个月的线性归属,旨在防止投机压力,同时维持战略支持。

社区分配的8.00% 主要集中在通过行销活动和空投促进用户采用,而Treasury 分配的6.96% 则在DAO 治理下提供操作灵活性。

Reddio(RDO)币是什么?值得投资吗?RDO代币经济学完整指南

归属和解锁时间表

精心设计的归属时间表минимизируют市场压力的同时,确保相关方的承诺。在代币生成事件时,大约19.00% 的代币会进入市场,至第1 年逐步增至29.3%,第5 年增加至60%。保守的初始流通供应支持健康的市场动态,同时为网络运营提供足够的流动性。

经济可持续性机制

RDO 采用多种机制来确保长期的经济健康,包括预定的货币发行会随时间减少,类似于比特币的减半模型,随着平台的增长,施加通胀压力。燃烧计划永久性地将最多20% 的交易费用从流通中移除,将网络使用与供应减少直接联系起来。对于验证的质押要求会创造临时供应约束,并将验证者的奖励与网络安全对齐。

RDO币主要功能

1. 交易费用结算

RDO 作为Reddio 生态系统中所有网络操作的原生货币。每一笔交易、智能合约部署和计算操作都需要RDO 付款,以确保随着网络使用的稳定需求。交易费用机制通过验证者奖励来支持网络安全,同时为永久性去除流通中代币的通胀燃烧计划做贡献。

2. 质押和奖励机制

代币持有者可以质押RDO 以获取来自网络收入的被动奖励,这为长期持有创造了诱因,同时有助于支持如总锁仓价值(TVL)等网络安全指标。质押机制将来自网络费用的利润在参与者间分配,将个人奖励与生态系统的成功与增长对齐。

3. 验证者参与和网络安全

在Reddio 的权威证明共识机制下,验证者必须质押RDO 代币以参加区块生产和交易验证。这一要求确保只有持有经济利益的承诺参与者能够影响网络运作,为诚实行为和网络可靠性创造强烈的诱因。验证者获得其计算贡献的挖矿奖励,同时在恶意行为中面临潜在的处罚。

4. 治理与协议开发

RDO 持有者拥有治理权,使社区参与关键协议决策,包括网络升级、共识参数修改和生态系统发展优先事项。这种去中心化的治理模式确保代币持有者能够影响平台的发展,同时在决策过程中保持透明性和社区一致性。

5. 通胀性价值机制

整合的燃烧计划创造了通胀压力,通过永久性地将最多20% 的交易费用从流通中去除。这一机制将网络使用与供应减少直接联系,可能支持随着平台采用增加而产生的长期代币价值。燃烧交易在链上是公开可验证的,确保了通胀过程的透明性。

Reddio 区块链未来路线图

Reddio 的发展路线图专注于扩大其作为下一代Web3 应用的高性能执行层的角色。该平台旨在成为需要计算效率和以太坊安全保证的应用的首选基础设施,特别是在如去中心化金融、区块链游戏和AI 驱动服务等快速增长的部门。

1. 生态系统扩展和开发者采用

模块化序列器SDK 将继续扩展其功能,以支持额外的虚拟机和共识机制,使用户能够构建针对特定应用需求的自定义区块链解决方案。 Yu 框架的开源性鼓励社区贡献和创新,以扩展平台的能力,超出核心团队的开发工作。

战略合作伙伴关系和补助计划将加速开发者采用,通过提供资源、技术支持和经济激励,帮助在Reddio 上构建的团队。该平台的EVM 兼容性确保现有的以太坊开发者能够无需重大学习曲线或迁移成本地立即利用Reddio 的性能优势。

2. 技术演变和性能优化

持续与学术机构和研究组织的合作将推动并行执行算法、GPU 加速技术和零知识证明实施的改进。这些技术进步将进一步提升Reddio 的性能优势,同时保持安全性和去中心化原则。

额外数据可用性层的集成和跨链协议将扩大Reddio 的互操作性能力,使用户能够构建无缝互动与多个区块链生态系统的应用,并利用Reddio 的计算优势来应对复杂操作。

3. 治理过渡和去中心化

该平台将逐步过渡到社区治理,RDO 代币持有者将获得对协议开发、验证者入选标准和生态资源分配的更大影响力。这一逐步去中心化确保了长期的可持续性,同时保持高性能区块链运营所需的技术卓越性。

Reddio 与竞争对手的比较:Layer 2 比较

Layer 2 领域的主要竞争对手

传统的乐观滚动措施

  • Arbitrum (ARB) and Optimism (OP) : 领先的乐观滚动解决方案,按序处理交易,继承以太坊的吞吐量限制
  • Polygon (MATIC) : 多链扩展平台提供各种解决方案,包括PoS 链和zkEVM 实现

高性能替代方案

  • Solana (SOL) : 具备并行处理能力的Layer 1 区块链,但共识机制不同
  • Render Network (RNDR) and Akash Network (AKT) : 专注于分散计算的GPU 计算网络,而非EVM 兼容性

Reddio 的竞争优势

  • 并行执行优势Reddio 的并行EVM 架构使得并行交易处理成为可能,根本上超越了Arbitrum、Optimism 和传统Layer 2 解决方案使用的序列执行模型的吞吐量限制。这一优势在高量应用和复杂计算负载中特别明显。
  • 独特的GPU 加速CuEVM 的整合提供了传统Layer 2 平台无法获得的计算能力。通过利用NVIDIA GPU 架构,Reddio 处理的操作在传统的基于CPU 的系统(如Polygon 或Arbitrum)上会高昂或缓慢,从而支持新类型的AI 驱动和计算密集型区块链应用。
  • 模块化架构的灵活性与具固定架构的竞争者不同,Reddio 的模块化序列器框架支持多个虚拟机、共识机制和数据可用性层。这一灵活性使得能够实现自定义Layer 3 实现和特殊用例,而传统的Layer 2 解决方案无法满足这些需求。
  • 完整EVM 兼容性与性能在保持与以太坊完全兼容的同时,如Arbitrum 和Polygon,Reddio 通过并行处理和GPU 加速提供了更优越的性能,无需在区块链扩展解决方案中典型的权衡。

总结

Reddio 代表着区块链扩展性的一次根本性突破,通过其创新的并行执行、GPU 加速和模块化架构的结合,Reddio 解决了传统EVM 处理的核心限制,使高性能的区块链应用得以高效实现。

RDO 代币作为经济支柱,将验证者、开发者和用户之间的激励对齐,同时通过精心设计的代币经济学支持可持续增长。通胀性燃烧机制、质押奖励和治理权的结合,为生态系统长期参与者创造了全面的价值。

随着区块链技术向更加复杂的DeFi、游戏和AI 应用演进,Reddio 的技术创新使其成为下一代Web3 开发的基础设施。该平台的性能、灵活性和以太坊兼容性的结合,为需要扩展性和安全性的项目提供了引人注目的优势。

菜鸟下载发布此文仅为传递信息,不代表菜鸟下载认同其观点或证实其描述。

展开
我的世界滑稽纪元模组
我的世界滑稽纪元模组
类型:模拟养成 运营状态:公测 语言:简体中文
前往下载

相关文章

更多>>

热门游戏

更多>>

手机扫描此二维码,

在手机上查看此页面

关于本站 下载帮助 版权声明 网站地图

版权投诉请发邮件到 cn486com#outlook.com (把#改成@),我们会尽快处理

Copyright © 2019-2020 菜鸟下载(www.cn486.com).All Reserved | 备案号:湘ICP备2023003002号-8

本站资源均收集整理于互联网,其著作权归原作者所有,如有侵犯你的版权,请来信告知,我们将及时下架删除相应资源