您的位置 : 资讯 > 软件教程 > 什么是合约跟单?一文了解跟单背后的底层逻辑

什么是合约跟单?一文了解跟单背后的底层逻辑

来源:菜鸟下载 | 更新时间:2025-07-18

什么是跟单?跟单(Copytrading),是一种投资组合管理工具,用户可以复制其他专业交易员的交易策略并在市场中执行。CopyTrading的目的是让

什么是合约跟单?一文了解跟单背后的底层逻辑

适合国内用的虚拟币交易所

什么是跟单?

跟单(Copytrading),是一种投资组合管理工具,用户可以复制其他专业交易员的交易策略并在市场中执行。CopyTrading的目的是让用户与交易员拥有相同的交易策略,作为专业交易员可以推广交易策略从而获得利润分成。

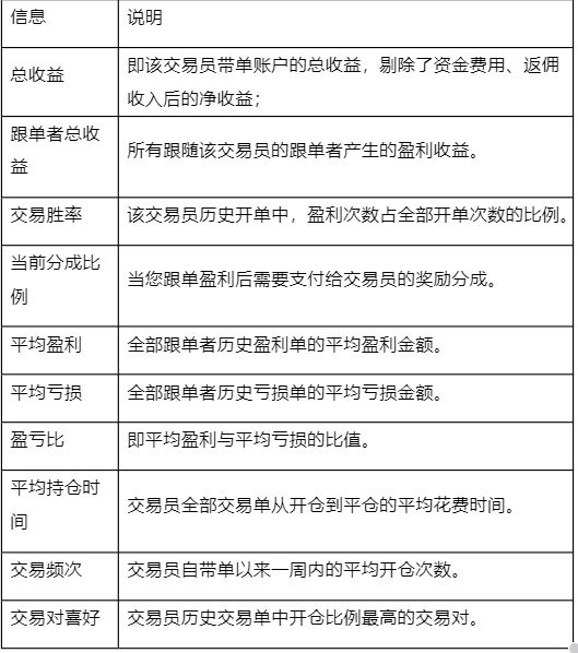
交易员主页的关键名词都有哪些?

总收益:即该交易员带单账户的总收益,剔除了资金费用、返佣收入后的净收益;

跟单者总收益:所有跟随该交易员的跟单者产生的盈利收益。

交易胜率:该交易员历史开单中,盈利次数占全部开单次数的比例。

当前分成比例:当您跟单盈利后需要支付给交易员的奖励分成。

平均盈利:全部跟单者历史盈利单的平均盈利金额。

平均亏损:全部跟单者历史亏损单的平均亏损金额。

盈亏比:即平均盈利与平均亏损的比值。

平均持仓时间:交易员全部交易单从开仓到平仓的平均花费时间。

交易频次:交易员自带单以来一周内的平均开仓次数。

交易对喜好:交易员历史交易单中开仓比例最高的交易对。

什么是合约跟单?一文了解跟单背后的底层逻辑

跟单者的逻辑是什么

<1>跟单交易是根据交易员调仓数量,跟单交易数量(向下取整)=跟单比例*调仓数量,若数量小于合约最小跟单数量则不跟单。

<2>再根据跟单者可用资金及设置的合约杠杆倍数计算跟单者可交易数量;若计算结果≤跟单者可交易数量则跟单成功,否则跟单失败。

<3>在不考虑跟单倍数、杠杆系统和单笔约束的情况下,跟单者会复制交易员的仓位变动情况,直到跟单资金不允许。当交易员对对应的跟单合约进行减仓后,跟单者将对应拥有可用资金。

跟单交易如何进行利润分成

跟单者所有跟单合约清仓后,会先冻结原平仓待分给交易员的利润,待次日10点前统一结算后再进行利润分配,利润总额=盈利总额-亏损总额。

若跟单者停止跟单,将立即进行分成结算,剩余资金返回跟单者合约账户中,交易员的利润分成将在次日10 点前发放。

分成比例:由交易员设定,且在【开启交易员】功能后,暂不支持参数修改。

分成利润=∑(单合约盈亏金额)*分成比例;若分成利润>0 则立即分成,若分成利润≤ 0,则不分成,原冻结利润将返回跟单者账户中。

菜鸟下载发布此文仅为传递信息,不代表菜鸟下载认同其观点或证实其描述。

展开
现代战争5官方版
现代战争5官方版
类型:射击枪战 运营状态:公测 语言:简体中文
前往下载

相关文章

更多>>

热门游戏

更多>>

手机扫描此二维码,

在手机上查看此页面

关于本站 下载帮助 版权声明 网站地图

版权投诉请发邮件到 cn486com#outlook.com (把#改成@),我们会尽快处理

Copyright © 2019-2020 菜鸟下载(www.cn486.com).All Reserved | 备案号:湘ICP备2023003002号-8

本站资源均收集整理于互联网,其著作权归原作者所有,如有侵犯你的版权,请来信告知,我们将及时下架删除相应资源