您的位置 : 资讯 > 软件教程 > 一文读懂 MPC wallet和多签wallet的区别!

一文读懂 MPC wallet和多签wallet的区别!

来源:菜鸟下载 | 更新时间:2025-07-27

本文将从多个角度深入解析 MPC wallet与多签wallet的区别,包括其工作原理、应用场景、安全性对比、使用建议及典型wallet案例,帮助您更

本文将从多个角度深入解析 MPC wallet与多签wallet的区别,包括其工作原理、应用场景、安全性对比、使用建议及典型wallet案例,帮助您更全面地了解两种wallet的优势与适用场景。

免费的交易所推荐:

概述

2020年9月,KuCoin热wallet遭袭,损失2.75亿美元加密货币。黑客攻击的主要原因是热wallet私钥泄露。传统私钥管理方式存在易丢失、易被盗和单点故障等风险,无法满足高价值资产的安全需求。单一私钥不仅增加了用户管理负担,还可能因黑客攻击、设备故障或误操作导致不可恢复的资产损失。

因此,更安全、高效的加密资产管理方案成为市场关注的焦点。MPC(多方计算)wallet和多签wallet作为两种主流的解决方案,通过不同的技术路径提升私钥管理的安全性,降低风险,为机构、企业和个人提供更多的资产存储方式选择。

MPC wallet(多方计算wallet)

MPC(Multi-Party Computation,多方安全计算)wallet是一种通过密码学技术提高私钥安全性的解决方案。它采用门限签名(Threshold Signature Scheme, TSS),将私钥拆分成多个片段,并分布式存储在不同的节点或设备上,在交易签名时由多个片段协同计算完成签名,而无需将完整私钥存储在任何单一设备上。这样可以有效防止私钥被盗或丢失,同时提高安全性。

MPC wallet的优势在于无单点故障、支持多链、无需依赖区块链智能合约,因此被广泛应用于机构资金管理(如交易所、银行)、DeFi 平台资产托管以及个人用户(如 ZenGo 免助记词wallet)等场景。代表性的wallet包括 Fireblocks、ZenGo、Qredo 等。

一文读懂 MPC wallet和多签wallet的区别!

多签wallet

多签wallet是一种基于区块链智能合约或协议级别的多签机制,它允许用户设置多个私钥(持有者),并要求至少 N-of-M 个私钥签名才能执行交易。例如,一个 3/5 的多签wallet需要 5 个持有者中至少 3 人同意 才能转账。

由于交易签名过程是公开可见的,并且依赖于智能合约执行,因此多签wallet的优势在于去中心化、透明性强、安全性高,特别适用于DAO 组织的金库管理、企业或基金会的多方资产管理、家庭或团队共享资金等场景。多签wallet主要用于EVM 兼容链(如以太坊),代表性的wallet包括 Gnosis Safe、BitGo、Casa 等。

一文读懂 MPC wallet和多签wallet的区别!

主要区别

MPC wallet与多签wallet各有优劣,适用于不同的应用场景。

MPC wallet采用多方计算(MPC)技术,私钥被拆分并分布存储,适合机构级资产托管、CEX/DeFi 资产管理、高频交易和普通用户存储资产等场景。其交易签名发生在链下,速度快,且支持社交恢复,提升了安全性和易用性。

相比之下,多签wallet依赖于多个私钥签名,适用于 DAO 组织、DeFi 资金管理和团队治理,确保去中心化透明度,但交易执行效率较低,且需要用户管理多个私钥。

在安全性方面,MPC wallet无单点私钥,攻击者需控制多个节点才能盗取资产,私钥恢复机制更友好,而多签wallet的安全性取决于签名人是否独立,若多数签名人合谋,可能面临内鬼风险。MPC 计算复杂度较高,部署难度大,但交易成本较低;

多签wallet则开发与部署相对简单,但链上交易费用较高。对于机构和合规需求,MPC 更易符合监管要求,而多签wallet适用于去中心化治理。

一文读懂 MPC wallet和多签wallet的区别!

一文读懂 MPC wallet和多签wallet的区别!

一文读懂 MPC wallet和多签wallet的区别!

一文读懂 MPC wallet和多签wallet的区别!

1. 工作原理

MPCwallet的核心技术基于多方计算(Multi-Party Computation,MPC),它将私钥拆分成多个碎片,并分布存储在不同的设备或服务器上。在进行交易签名时,各个节点通过门限签名计算(Threshold Signature Scheme, TSS)协作生成最终签名,而不会让私钥在任何一个地方完整暴露。这种方式极大地降低了单点故障和私钥泄露的风险

一文读懂 MPC wallet和多签wallet的区别!

多签wallet则采用传统的多重签名(Multi-Signature)机制,即一个wallet地址需要多个独立私钥的签名才能执行交易。通常,用户可以设置2/3、3/5等签名比例,只有当满足预设的签名数量时,交易才会被执行。这种方式依赖区块链原生的多签机制或智能合约实现。

一文读懂 MPC wallet和多签wallet的区别!

2. 资产管理和应用场景

在资产管理方面,MPCwallet更适用于机构级资产托管、中心化交易所(CEX)资金管理、高频交易以及普通用户资产存储。由于私钥碎片化存储,MPCwallet可以提供接近Web2用户体验的流畅性,用户无需直接管理私钥。

多签wallet主要应用于DAO(去中心化自治组织)治理、DeFi财库管理以及团队协作资金管理等场景。例如,一个DAO可以设定多签机制,确保资金的使用需要多个核心成员批准,从而提高资金的安全性。

3. 交易签名方式与效率

MPCwallet的交易签名主要在链下进行。各个节点在本地进行私钥碎片计算,最终生成的签名才会上链,因此交易确认速度快,且Gas费更低。此外,由于MPC不依赖区块链的原生多签功能,因此可以兼容所有区块链。

相比之下,多签wallet的签名流程需要多个私钥持有者在链上逐步签名,并达到设定的签名数量后,交易才会被执行。这种方式虽然增加了透明度,但也会导致交易确认速度较慢,并且每次签名都需要支付链上费用。

4. 私钥管理与安全性

MPCwallet的最大优势在于私钥从未在任何地方以完整形式存储,即使某个私钥碎片泄露,攻击者也无法直接盗取资产。密钥恢复机制依赖于多方计算和密钥分片技术,即使某个节点宕机或丢失,也可以通过其他节点恢复密钥。

多签wallet的安全性依赖于多个独立私钥的管理,虽然它可以有效防止单点故障,但如果多数签名人合谋,仍然可能存在资金被盗风险。此外,如果某个签名人的私钥丢失,而无法满足签名要求,则资金可能永久无法取回。

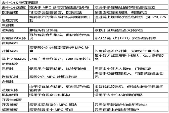
5. 去中心化程度与权限管理

MPCwallet的去中心化程度取决于MPC节点的数量和分布情况。在权限管理方面,MPCwallet可以灵活调整签名节点,动态更改参与方的权限。

多签wallet则依赖于预设的签名规则,调整较为麻烦。如果要改变签名人或修改签名比例,通常需要原有签名人达成共识并执行链上操作。

6. 兼容性与部署难度

MPCwallet可以兼容所有区块链,并能与智能合约wallet、Web3 DApp无缝集成。不过,由于MPC技术较为复杂,需要额外的计算资源和分布式节点支持,因此开发和部署难度较高。

多签wallet则主要依赖于区块链的原生多签机制或智能合约。部分公链(如比特币)多签功能有限,而以太坊等公链可以通过智能合约实现灵活的多签管理。由于智能合约多签较为成熟,开发和部署相对简单。

7. 交易成本与用户体验

MPCwallet由于采用链下签名机制,因此链上交互较少,Gas费用更低,同时无需用户直接管理私钥,体验更加流畅。

一文读懂 MPC wallet和多签wallet的区别!

多签wallet的交易成本较高,因为每个签名都需要链上确认,这意味着更多的Gas费用。此外,用户需要主动参与签名操作,整体体验相对复杂。

8. 交易可审计性

MPC wallet的交易签名过程发生在链下,依赖多方计算(MPC)协议进行密钥分片和重组。由于签名过程不直接在链上执行,外部审计机构难以追踪和验证具体的签名流程,虽然最终交易会提交到区块链,但无法直接审查各方的签名过程和权限分配。因此,MPC wallet在隐私保护方面具有优势,但审计透明度较低,不适用于严格的合规场景。

相比之下,多签wallet的签名过程透明可见,每个签名者的操作都会记录在区块链上,确保交易执行的可审计性。所有交易历史和授权信息均可链上存储,便于第三方审计和监管机构核查,符合企业财务管理、DAO 资金管理等高透明度场景的需求。因此,多签wallet在安全性和合规性方面更具优势,适用于需要严格控制和监管的资金管理场景。

使用建议

1. 机构与企业(银行、基金、中心化交易所、资产托管公司)

推荐使用:MPC wallet

理由:MPC 无单点私钥,符合合规要求,支持高频交易,安全性高且恢复机制友好。

应用场景:机构级资产托管、CEX 资金管理、DeFi 资金存储。

优势:支持合规、交易速度快、可动态调整签名方。

2. DAO 组织、去中心化治理团队

推荐使用:多签wallet

理由:多签wallet能确保团队治理透明,所有交易需多方签名,适用于去中心化管理。

应用场景:DAO 财库管理、社区投票、DeFi 资金池管理。

优势:无需额外技术开发,兼容智能合约,去中心化治理透明。

3. 普通用户(个人投资者、Web3 用户)

推荐使用:MPC wallet

理由:无需管理私钥,使用体验更好,避免因私钥丢失导致资产不可恢复。

应用场景:个人加密资产管理、日常交易、Web3 DApp 交互。

优势:易用、安全,支持社交恢复,无需复杂操作。

4. 高频交易用户(量化交易基金、交易所做市商)

推荐使用:MPC wallet

理由:MPC 交易签名在链下完成,速度快,适合高频交易场景。

应用场景:量化交易、交易所做市、机构级资产管理。

优势:低延迟、无需链上多次签名、交易执行高效。

5. 硬件wallet用户(希望离线存储私钥的用户)

推荐使用:MPC wallet(集成硬件安全模块 HSM)

理由:MPC 可结合硬件安全模块(HSM),提供更高的安全性,而传统硬件wallet通常不支持多签。

应用场景:长期储存资产、冷wallet管理。

优势:提升安全性,私钥不会完整存储,避免单点攻击。

6. 法律合规要求较高的企业(金融机构、银行)

推荐使用:MPC wallet

理由:MPC 避免单点私钥存储,更符合监管要求,同时支持合规资产托管方案。

应用场景:银行级资产托管、合规金融服务。

优势:满足监管要求,私钥碎片化存储,降低单点泄露风险。

7. Web3 开发者 & DApp 团队

推荐使用:视需求选择

Web3 DApp 需兼容 DAO 治理 → 多签wallet

需要安全的智能合约wallet → MPC wallet

理由:MPC 易与 Web3 应用集成,而多签适用于 DAO 组织的治理机制。

应用场景:DApp 用户资产管理、智能合约交互、链上治理。

MPC wallet 适用于 机构级资产管理、普通用户、交易所、合规企业、高频交易者、Web3 智能wallet,优势是安全性高、体验好、交易快、符合监管。

多签wallet 适用于 DAO 组织、社区治理、团队协作,优势是去中心化透明、支持智能合约、多方共管。

如果你是企业或高频交易用户,选择 MPC wallet;如果你是 DAO 组织或社区治理团队,选择 多签wallet。

wallet举例

MPC wallet适用于无需私钥管理的高安全性场景,而多签wallet更适合团队或机构的资金管理。在选择时,可根据使用场景、安全需求和易用性进行综合考量。下表列举具体示例供参考。

相关文章

更多>>

热门游戏

更多>>

关于本站 下载帮助 版权声明 网站地图

版权投诉请发邮件到 cn486com#outlook.com (把#改成@),我们会尽快处理

Copyright © 2019-2020 菜鸟下载(www.cn486.com).All Reserved | 备案号:湘ICP备2023003002号-8

本站资源均收集整理于互联网,其著作权归原作者所有,如有侵犯你的版权,请来信告知,我们将及时下架删除相应资源