您的位置 : 资讯 > 软件教程 > Hyperlane(HYPER)币是什么?在币安HODLer空投,HYPER未来如何?

Hyperlane(HYPER)币是什么?在币安HODLer空投,HYPER未来如何?

来源:菜鸟下载 | 更新时间:2025-07-29

Hyperlane(HYPER)是一个无需许可的互通性协议,旨在促进各种区块链网路(包括Layer 1、rollups 和应用链)之间的资产顺利转移和通讯。

Hyperlane(HYPER)是一个无需许可的互通性协议,旨在促进各种区块链网路(包括Layer 1、rollups 和应用链)之间的资产顺利转移和通讯。该专案也是第15 个在币安HODLer Airdrops 上市的项目,并透过PancakeSwap与币安wallet进行IDO 事件。

适合国内用的虚拟币交易所

随着HYPER 代币空投的进行和在币安等知名交易平台的上市,Hyperlane(HYPER)的发展备受关注。

那么,Hyperlane(HYPER)币是什么?其未来潜力如何呢?下文我们将对HYPER币进行详细介绍。

Hyperlane(HYPER)币是什么?在币安HODLer空投,HYPER未来如何?

HYPER币最新新闻和动态

据币安交易所公告,Hyperlane(HYPER)将作为币安HODLer 空投第15 个项目上线,在2025 年04 月14 日08:00 至2025 年04 月18 日07:59期间,使用BNB 申购保本赚币或链上赚取空币的用户将有资格获得HYPER 代币空投。

另外,币安将于2025 年04 月22 日21:00 上线HYPER 币现货,并开通对USDT、USDC、BNB、FDUSD 和TRY 的交易对,适用种子标签交易规则。

Hyperlane(HYPER)是什么?

随着不断发展,区块链上的一些问题暴露。例如,Solana、以太坊和Cosmos 各自使用不同的技术,这自然限制了它们之间的直接通讯。

而Hyperlane(HYPER)的出现旨在解决这个问题。

Hyperlane 是第一个无需许可的互通层,可促进不同区块链之间的通讯。它允许任何开发人员在他们的链上部署Hyperlane,以便能够在区块链之间发送任意资料。此跨链资料包含行动代币、执行函数呼叫和促进跨链应用的功能。

迄今为止,Hyperlane 已连接超过140 个区块链,处理了近900 万条跨链讯息,并透过其Warp Routes 桥接了超过60 亿美元的交易量。

谁创办了Hyperlane?HYPER币开发人员和投资

Hy perlane 由Jon Kol、Asa Oines 和Nam Chu Hoai 共同创立,他们在摩根士丹利、Galaxy Digital、Celo 和Google 等公司拥有丰富经验。

开发人员并不直接管理Hyperlane 协议,而是交给Hyperlane 基金会(DAO)。 Hyperlane 基金会于2024 年8 月上线,负责管理资金拨款和协议升级,确保治理过程中的去中心化。

随着不断发展,Hyperlane 获得了投资者的关注。 2022 年,该协议获得了由Variant Fund 牵头的1,850 万美元种子资金,其他参与者还包括Galaxy Ventures、CoinFund、Circle 和Figment Capital。此次投资凸显了机构对无许可互操作性基础设施的信心。

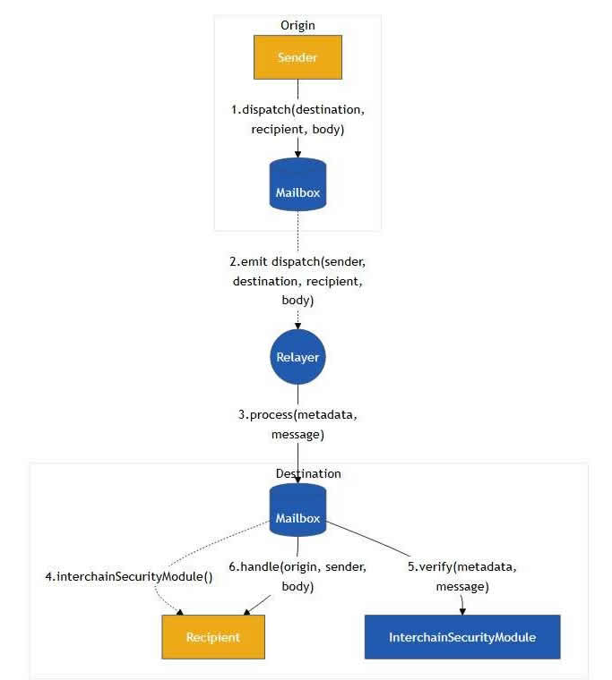
Hyperlane是如何运作的?

Hyperlane 采用模组化方法实现安全,允许应用程式配置和选择一系列链间安全模组(ISM)。而应用程式可以指定ISM 来客制化安全模型,以确保其与Hyperlane 讯息传递介面的整​​合安全性。

Hyperlane(HYPER)币是什么?在币安HODLer空投,HYPER未来如何?

Hyperlane 运作流程

Hyperlane 详细运作原理请参考Hyperlane 白皮书文档。

HYPER币是什么?

$HYPER是Hyperlane生态系统的原生代币,旨在协调Hyperlane生态系统内的激励措施并增强社群能力。它存在于多个网络上,包括以太坊主网、Base、OP 主网、Arbitrum One 和BSC。

HYPER币主要用于透过质押来保护Hyperlane。质押是参与者为Hyperlane 协议的经济安全做出贡献并获得奖励的方式。

为了进行质押,用户将HYPER 代币锁定在以太坊上的Symbiotic 保险库中。这将产生stHYPER,一种代表用户质押位置的流动质押代币。

HYPER代币经济学

Hyperlane(HYPER)代币最大供应量为10 亿枚HYPER,而创世代币供应量为802,666,667 枚。该加密货币的通膨率设定为每年8,000,000,第一年为1%,此后逐渐下降。

Hyperlane 团队选择将其一半以上的代币供应分配给社区,表明其对权力下放和用户所有权的坚定承诺。

根据官方文档,HYPER 代币将按照以下方式进行分配:

  • 57% HYPER 币分配给社群(包括质押、流动性和参与奖励,其中7.5% 分配给空投);
  • 25% 将分配给核心贡献者(锁定12个月);
  • 10.9% 分配给早期支持者(锁定12 个月);
  • 7.1% 分配给Hyperlane 基金会。

Hyperlane(HYPER)币是什么?在币安HODLer空投,HYPER未来如何?

这种透明且以社区为先的分配有助于推动长期采用和生态系统成长。

币安HODLer HYPER空投

币安HODLer空投代币占创世代币总供应量的2.49%,即20,000,000 HYPER。而HYPER 币在币安上线时的流通供应量为175,200,000 HYPER(占创世代币总供应量的21.83%)。

Hyperlane(HYPER)币是什么?在币安HODLer空投,HYPER未来如何?

以下为币安HYPER 空投的详细资讯:

  • 代币名称:Hyperlane(HYPER)
  • 总供应量:802,666,667 HYPER
  • 最大供应量:1,000,000,000 HYPER
  • 流通量:175,200,000 HYPER(占总供应量的21.83%)
  • BNB 锁定时间:2025 年4 月14 日00:00(UTC)至2025 年4 月17 日23:59(UTC)
  • HODLer 空投奖励:20,000,000 HYPER(占总供应量的2.49%)
  • 智慧合约/网路详情:0xC9d23ED2ADB0f551369946BD377f8644cE1ca5c4(BNB 链)和0x93A2Db22B7c736B341C32Ff666307F49ED910F59166307F4

该专案还透过PancakeSwap 与币安wallet的主机产生IDO 事件。用户必须在4 月22 日上午9:00 至上午11:00(UTC)期间完成BNB认购才有资格。

HYPER币价格多少?

HYPER 币价格很大程度取决于:

  • 初始交易量
  • 代币经济学
  • TGE 后交易所支持
  • 专案更新和路线图执行

目前交易所暂无HYPER 币的价格资讯,不过加密货币分析师预测,HYPER 币上市后价格可能介于$0.50 和$2.00之间。

如果HYPER 币在推出后能够保持上涨的势头,并在TGE 之后在多个主要交易所上市, 哪个HYPER 可能会成为本季表现优异的加密货币。

Hyperlane(HYPER)未来潜力分析

Hyperlane 作为互通协议继续面临激烈的竞争,但该协议凭借其作为无许可协议的状态,将继续扩大其影响力。

开发人员能够透过Hyperlane 的可自订ISM 创建自订安全机制,无需许可即可运行中继器,或简单地在任何必要的区块链上部署通道,这仍然是一个有吸引力的功能,它允许Hyperlane 存取其他人仍然滞后的区块链和协议。

Hyperlanes 无需授权的模组化架构是最容易部署的架构之一,同时也是针对不同场景进行客制化方面最具功能性的架构之一。

另外,由于其独特的桥接架构,Hyperlane 积极部署的区块链数量超过其最激烈的竞争对手(包括Wormhole、Stargate和Axelar)。

随着Yield Routes 和Superlane 等新功能的不断发展,Hyperlane 已做好准备继续扩大市场份额,并进一步证明自己是互通性垂直领域的重要参与者。

常见问题(Q&A)

Q:Hyperlane 是什么?

A:Hyperlane 是一个创新的互通性平台,旨在促进不同区块链之间的安全透明通讯。它充当通用翻译器,使各种区块链系统能够相互理解并无缝交换资讯。

Q:Hyperlane 有何独特之处?

A:Hyperlane 的模组化安全方法为开发人员提供了灵活性,可以选择最适合其应用程式的安全性模型。这种客制化优化了跨链操作的可靠性和效率,满足了特定的安全要求。

Q:Hyperlane 创办人是谁?

A:Hyperlane 由致力于创建区块链互通性解决方案的团队Abacus Works 开发。该专案完全开源,开发主要由Abacus Works 的主要贡献者领导。

Q:HYPER 币是什么?有何用途?

A:HYPER 是Hyperlane 协议的原生加密货币,透过质押来保护网路安全。

总结

综上所述,Hyperlane 是第一个无需许可的互通层,允许智慧合约开发人员在区块链之间发送任意资料。 HYPER 是该协议的原生加密货币,透过质押来保护网路安全。

随着在币安的上市和不断扩张,HYPER 可能会成为本季表现优异的加密货币之一。透过本文,您可能已经掌握了有关该专案的一些基本信息,以便做出自己的投资决策。

菜鸟下载发布此文仅为传递信息,不代表菜鸟下载认同其观点或证实其描述。

展开
究极机甲战神
究极机甲战神
类型:射击枪战 运营状态:公测 语言:简体中文
动作射击
前往下载

相关文章

更多>>

热门游戏

更多>>

手机扫描此二维码,

在手机上查看此页面

关于本站 下载帮助 版权声明 网站地图

版权投诉请发邮件到 cn486com#outlook.com (把#改成@),我们会尽快处理

Copyright © 2019-2020 菜鸟下载(www.cn486.com).All Reserved | 备案号:湘ICP备2023003002号-8

本站资源均收集整理于互联网,其著作权归原作者所有,如有侵犯你的版权,请来信告知,我们将及时下架删除相应资源