您的位置 : 资讯 > 软件教程 > 什么是比特币最新软分叉Thunderbolt?未来前景如何?

什么是比特币最新软分叉Thunderbolt?未来前景如何?

来源:菜鸟下载 | 更新时间:2025-07-29

什么是比特币最新软分叉Thunderbolt?Thunderbolt未来前景如何?Thunderbolt核心技术是什么?BTC Thunderbolt 是一项旨在提升比特币性能

什么是比特币最新软分叉Thunderbolt?Thunderbolt未来前景如何?Thunderbolt核心技术是什么?

最安全的虚拟币交易平台推荐:

BTC Thunderbolt 是一项旨在提升比特币性能的试验性协议升级,已于 2025 年 4 月 15 日Nubit团队的独立测试环境中运行,但与比特币主网无关。

Thunderbolt 引入了 UTXO Bundling 与 OP_CAT 等软分叉提案,旨在提升交易速度与网络吞吐能力,同时增强比特币的可编程性。其核心目标是提高比特币的交易效率,并为 DeFi、智能合约等复杂应用提供技术基础。

此外,Thunderbolt 还试图缓解比特币在可扩展性方面的长期瓶颈,使其更好地支持高频交易和多样化的链上应用场景。

下面菜鸟下载小编给大家详细介绍下Thunderbolt是什么?以及Thunderbolt比特币最新软分叉的功能技术的解读!

什么是比特币最新软分叉Thunderbolt?未来前景如何?

来源:https://www.nubit.org/

融资信息

Nubit由加州大学圣塔芭芭拉分校教授 Yu Feng 创立,2024年完成了两轮融资。

首先在3月26日成功完成了300万美元的Pre种子轮融资,随后在6月5日通过Polychain Capital领投、Nomad Capital、Spartan Group等多家机构跟投,顺利完成800万美元的种子轮融资,使得总融资额达到1200万美元。

这些资金将用于支持 Nubit 构建安全、可扩展的数据可用性(DA)层,进一步推动其在AI、SocialFi、GameFi等多链生态应用中的发展。

什么是比特币最新软分叉Thunderbolt?未来前景如何?

来源:https://medium.com/nubit-official/polychain-leads-8m-seed-round-for-nubit-to-enhance-blockchain-scalability-and-multi-chain-bea6c98eb46e

软分叉是什么

在区块链技术中,分叉是指区块链网络因规则或协议的变化而分 裂为不同的链。分叉分为硬分叉和软分叉两种。

硬分叉会导致新旧节点不兼容,可能产生新的区块链,而软分叉则是向后兼容的,旧节点仍然可以验证新规则下的区块,但新功能仅对升级后的节点可用。

比特币的软分叉通常用于优化网络性能、提升安全性或引入新功能。Thunderbolt 软分叉由Nubit 团队推动,尝试希望解决比特币网络在交易速度、可编程性和资产发行等方面的瓶颈,同时保持比特币的核心去中心化理念。

核心技术

Thunderbolt 软分叉引入了两项关键技术:UTXO Bundling 与 OP_CAT,旨在尝试提升比特币网络的功能性与扩展性。

不过,这两项技术仍处于提案或实验阶段,尚未被比特币主网采纳。目前,Thunderbolt 仅在 Nubit 团队自建的测试环境中运行。

1. UTXO Bundling(未花费交易输出捆绑)

据宣传,UTXO(未花费交易输出)是比特币交易模型的核心,每笔交易都会消耗旧的 UTXO 并生成新的 UTXO。随着交易量上升,UTXO 集不断膨胀,导致节点的存储与验证成本显著增加。

UTXO Bundling 通过优化交易结构,将多个 UTXO “打包”处理,减少链上数据冗余,从而提升交易效率、降低手续费,并增强网络吞吐能力。

据称,Thunderbolt 网络的交易速度较传统比特币提升近 10 倍,为高频交易和大规模链上应用提供了可能性。但这一性能尚未被独立验证,仍需进一步观察与审慎评估。另外,该技术尚无正式BIP编号,仅为Nubit团队的实验性提案。

什么是比特币最新软分叉Thunderbolt?未来前景如何?

来源:https://www.investopedia.com/terms/u/utxo.asp

2. OP_CAT(操作码连接)

OP_CAT 是一种脚本操作码,允许将两个数据片段拼接在一起。尽管 OP_CAT 在比特币早期版本中存在,但由于潜在的安全风险(如:可能导致的堆栈溢出攻击)。

2010 年,OP_CAT 因安全风险(如堆栈溢出攻击)被禁用,其重新引入需广泛社区共识。Thunderbolt 软分叉尝试重新引入并优化了 OP_CAT,尝试为比特币带来了原生可编程性。

软分叉方案尝试通过 OP_CAT,比特币脚本可以实现更复杂的逻辑,例如链上原生资产发行、交易加选(transaction introspection)以及智能合约部署。

如果成功,将意味着开发者可以在比特币区块链上构建更丰富的去中心化应用( DApps ),如去中心化金融(DeFi)协议或非同质化代币(NFT)平台,从而扩展比特币的应用场景。

什么是比特币最新软分叉Thunderbolt?未来前景如何?

来源:https://medium.com/nubit-official/Bitcoin-thunderbolt-is-live-a-native-upgrade-to-the-bitcoin-network-7b84039b3acb

比特币脚本操作码(Opcode)演化关键时间轴

以下是比特币操作码演化的时间表,概述了从2010年起,特别是 OP_CAT 等操作码的禁用与重启提案的关键事件、社区共识变化以及技术影响。该表格展示了比特币脚本语言的演进历程,体现了从初期的中心化治理到如今去中心化治理的转变,及其对比特币功能性和智能合约能力的影响。

通过这些关键节点,社区对于安全性、扩展性以及创新技术的需求逐渐形成共识,推动了比特币脚本操作码的逐步恢复与改进。

什么是比特币最新软分叉Thunderbolt?未来前景如何?

运作方式

Bitcoin Thunderbolt 是一次由 Nubit 团队发起的实验性尝试,旨在通过软分叉扩展比特币主网的性能与可编程性。需要明确的是,Thunderbolt 当前并非比特币主链的共识升级,而是团队在独立测试环境中部署的实验网络,未获得核心开发者、矿工或节点的广泛共识支持。

该项目引入 UTXO Bundling 技术以提升交易吞吐量、降低链上成本,同时尝试重新启用已废弃的 OP_CAT 操作码,增强脚本系统的逻辑表达能力,为原生 DeFi 与智能合约铺路。

在资产层面,Thunderbolt 整合了 BRC-20、Runes 和 Ordinals 等协议,提出统一资产管理框架 Goldinals;同时,在测试网络中推出链上自动做市机制 BitMM,探索无需信任的原生资产流动性解决方案。

尽管 Thunderbolt 展示了对比特币功能性的扩展想象,但其整体仍处早期阶段,尚未进入比特币主网的正式流程,实际影响力仍有待社区共识与时间的进一步检验。

什么是比特币最新软分叉Thunderbolt?未来前景如何?

什么是比特币最新软分叉Thunderbolt?未来前景如何?

来源:https://www.nubit.org/

如何参与

要参与 Bitcoin Thunderbolt 生态,您可以根据角色采取以下行动:

普通用户:
获取邀请码(Boosting Code):通过 @nubit_org 的 Discord 或 X 活动(如 @trackoor 的 DM)申请。

使用支持的wallet(如UniSat wallet、 OKX Wallet)访问网络,体验 BTC 接收、发送或资产打包。用户需要注意测试网络的风险,使用非主网wallet可能涉及实验性功能,建议谨慎操作。

关注 @nubit_org 的更新,参与社区活动以获取奖励。

什么是比特币最新软分叉Thunderbolt?未来前景如何?

来源:https://thunderbolt.lt/

开发者:
访问 Nubits 的 GitHub 或文档,学习如何基于 OP_CAT 和 UTXO Bundling 开发 dApps 或 DeFi 协议。
加入 Discord 社区,与其他开发者协作。

机构(如银行或企业):
联系 Nubit 或类似银行的合作伙伴,探索代币化资产、跨境支付或 RWA 集成。
利用 Thunderbolt 的高效率和可编程性,开发定制化金融解决方案。

什么是比特币最新软分叉Thunderbolt?未来前景如何?

来源:https://x.com/aiqiqi77/status/1912173206791737432

扩容方案对比

Bitcoin Thunderbolt 作为一种实验性链上扩容方案,通过 UTXO Bundling 和 OP_CAT 软分叉提升交易速度和可编程性,宣称比传统比特币快 10 倍,适合 DeFi 和链上资产管理,兼顾高去中心化。

相比之下,闪电网络专注于链下微支付,吞吐量高但管理复杂;侧链如 Rootstock 和 Liquid 支持智能合约但去中心化程度低;Drivechain 和 Hacash 提供创新的多层扩展但普及度低;Ordinals 更偏向资产发行而非扩容。

Thunderbolt 在性能与去中心化之间寻求平衡,但实际效果和社区接受度尚待验证,适合追求链上功能扩展的用户。

什么是比特币最新软分叉Thunderbolt?未来前景如何?

什么是比特币最新软分叉Thunderbolt?未来前景如何?

来源:https://www.brc-20.io/

挑战

尽管 Thunderbolt 软分叉带来了诸多好处,但其部署和应用也可能面临一些挑战:

1. 技术角度

尚处实验阶段:UTXO Bundling 和 OP_CAT 目前仍处于提案或测试阶段。OP_CAT 仅为 BIP-347 草案,UTXO Bundling 尚无 BIP 编号。Thunderbolt 仅在其自建环境中运行,尚未与比特币主网接轨。

扩展性挑战:尽管 Thunderbolt 宣称交易速度可提升至比特币主网的 10 倍,但链上优化可能增加节点的带宽与存储负担。在高交易量场景下,可能影响网络同步效率,带来扩展性风险。

开发生态不足:即便 OP_CAT 最终被采纳,想要支持复杂 dApps 与 DeFi 协议(如 BitMM),仍需健全的开发工具链与文档支持。当前生态尚不成熟,构建活跃的开发者社区仍具挑战。

2. 市场角度

社区接受度:比特币社区对协议变更持谨慎态度,担心安全性和去中心化受损。Thunderbolt 需说服矿工、节点运营者和用户支持软分叉,历史上的分叉争议(如 Bitcoin Cash)表明社区分 裂是风险。

什么是比特币最新软分叉Thunderbolt?未来前景如何?

来源:https://www.investopedia.com/tech/history-bitcoin-hard-forks/

用户参与门槛:参与 Thunderbolt 需通过邀请码(Boosting Code),限制了普通用户接入。竞争激烈的邀请机制(如 @nubit_org 的 Discord 活动)可能降低市场普及率,影响用户基础扩张。

竞争压力:Thunderbolt 需与现有二层解决方案(如闪电网络)和以太坊等可编程区块链竞争。其链上优化和 DeFi 功能(如 BitMM)需证明优于竞争对手,才能吸引用户和开发者。

3. 合规角度

监管审查压力:Thunderbolt 仅在汇丰的内部简报中被提及,并无公开声明或官方合作确认。一旦对外宣称合作,可能引发全球监管机构关注,尤其在对加密货币监管严格的地区。满足 KYC/AML 等合规要求也将显著增加运营复杂性。

跨境合规挑战:Thunderbolt 若涉及跨境支付与资产代币化,需应对各国不同的金融监管体系。在全球范围内协调合规标准,是实现规模化应用的关键难题。

机构整合风险:若传统金融机构未来深度参与,可能要求 Thunderbolt 遵守更高的合规标准,如数据保护、交易透明度等。这类要求可能与比特币的去中心化原则存在冲突,影响其生态扩展路径。

比特币过往分叉历史

比特币网络自2015年以来围绕扩容与技术升级展开多次分叉尝试,分为软分叉(Soft Fork)与硬分叉(Hard Fork)两类:

软分叉为向后兼容的规则收紧,通常通过社区共识逐步激活,不会造成链分 裂;

硬分叉为非兼容的规则更改,若无广泛共识,易导致网络分 裂和新链诞生。

本表格梳理了2015至2023年期间的主要比特币分叉事件,按时间、类型、背景、社区接受度与影响进行总结,旨在帮助理解比特币治理演进与共识机制的发展路径。

什么是比特币最新软分叉Thunderbolt?未来前景如何?

案例:SegWit 激活率曲线

SegWit(隔离见证,BIP 141)于2017年8月24日通过软分叉激活,其激活率曲线反映了比特币社区在2016-2017年间协调与冲突的动态。

以下是对 2017 年 SegWit 激活率曲线的详细分析,基于历史数据和社区事件,结合矿池信号支持的背景。

什么是比特币最新软分叉Thunderbolt?未来前景如何?

什么是比特币最新软分叉Thunderbolt?未来前景如何?

来源:https://github.com/bitcoin/bips/blob/master/bip-0141.mediawiki

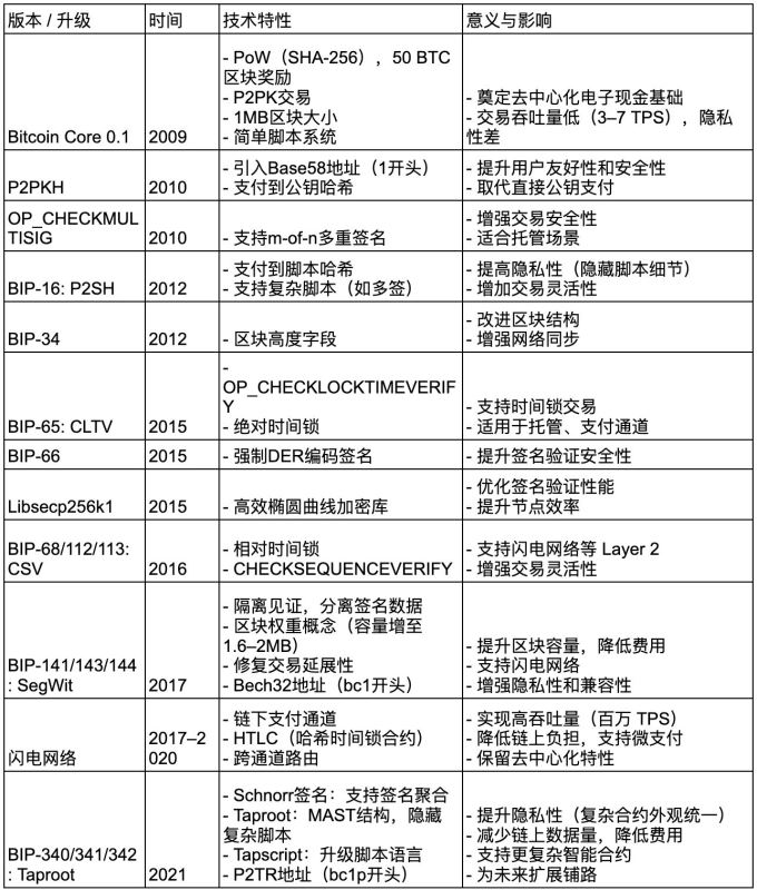
比特币协议升级史

自 2009 年发布 Bitcoin Core 0.1 起,比特币经历了从简单的点对点电子现金系统,向支持智能合约与隐私增强功能的去中心化网络演进。其技术进步主要通过社区推动的比特币改进提案(BIP)及 Bitcoin Core 升级实现,涵盖共识机制、脚本系统、扩展性、安全性等多个方面。

下表梳理了从 Bitcoin Core 0.1 到 2021 年 Taproot 升级的关键技术节点,简明展示比特币协议的发展脉络及各阶段对网络功能与用户体验的提升。

什么是比特币最新软分叉Thunderbolt?未来前景如何?

什么是比特币最新软分叉Thunderbolt?未来前景如何?

来源:https://bitcoinops.org/en/topics/taproot/

未来展望

1. 技术展望

增强可编程性:若 OP_CAT 成功上线,将大幅提升比特币脚本系统的表达能力,支持更复杂的条件逻辑与智能合约,实现链上 AMM(BitMM)、去中心化身份(BitVisa)等原生应用。未来有望催生借贷协议、稳定币、NFT 平台等,进一步拓展比特币的功能边界。

提升扩展性:若 UTXO Bundling 被采纳,交易确认时间有望缩短至秒级(目标 2.897 秒),可满足微支付、链上金融等高频率、高吞吐量场景的需求。

激发开发生态:借助 Nubit 提供的工具链、文档与社区支持(如 GitHub、Discord),若 Thunderbolt 最终部署至主网,或将吸引更多开发者参与比特币生态,推动丰富的 DeFi 与 Web3 应用建设,缩小与以太坊生态的差距。

值得注意的是,若 OP_CAT 未获社区支持,Thunderbolt 可能将局限于测试网络,影响力有限。鉴于比特币协议变更需极高的安全性与广泛共识,短期内新提案被正式采纳的可能性较低。

什么是比特币最新软分叉Thunderbolt?未来前景如何?

来源:https://github.com/RiemaLabs

2. 市场展望

主流金融整合:如果能吸引更多金融机构加入(如摩根大通),将推动 Thunderbolt 在代币化资产、跨境支付和 RWA(现实世界资产)市场的应用。

用户基础扩张:随着邀请码机制优化(如更广泛的社区活动)和wallet集成( gate.io、OKX),Thunderbolt 有望降低参与门槛,吸引散户和机构用户,构建活跃的用户生态。

3. 合规展望

监管友好生态:Thunderbolt 如果能获得与银行等传统机构的合作,开发符合 KYC/AML 标准的解决方案(如 BitVisa 的链上身份验证),满足全球监管要求,增强主流金融的信任。

全球合规框架:未来如果实现与国际项目(如 Project Agora)协作,建立跨境支付和代币化资产的合规标准,或许将促进比特币在合法金融系统中的整合。

什么是比特币最新软分叉Thunderbolt?未来前景如何?

来源:https://www.bis.org/about/bisih/topics/fmis/agora.htm

结语

Bitcoin Thunderbolt 是一项充满探索精神的实验,代表了对比特币性能与可编程性未来路径的大胆设想。

在比特币诞生十五年后,基础协议虽然以稳健著称,但也面临交易吞吐量有限、脚本系统受限等结构性瓶颈。Thunderbolt 的提出,正是对这一现状的回应与突破尝试。

Thunderbolt 通过引入一系列具有争议但富有潜力的软分叉提案,构建了一个更具扩展性与表达力的执行模型。提案或许能够提高链上交易效率,为构建更复杂的链上逻辑打下基础,使 DeFi、NFT、链上资产发行与跨链通信等场景在比特币生态内原生实现成为可能。

目前,Thunderbolt 仅部署于 Nubit 自建的测试网络中,并未获得比特币主网社区的广泛共识。按照比特币核心开发的治理惯例,所有共识规则的变更均需通过 BIP(Bitcoin Improvement Proposal)流程逐步推进,并经历长时间的社区讨论、测试与最终激活。

截至 2025 年,比特币主链尚无任何新的共识规则被采纳与执行,显示出社区对协议变更仍持极为谨慎的态度。在这样的背景下,Thunderbolt 想要作为正式升级路径进入主网,仍面临较大不确定性。

尽管如此,Thunderbolt 的提出已为比特币的未来扩展性打开了新的讨论空间,吸引了开发者与研究者重新思考“可编程比特币”的可能性。无论最终是否被采纳,其理念和技术实验都将在比特币演进史上留下重要一笔。

菜鸟下载发布此文仅为传递信息,不代表菜鸟下载认同其观点或证实其描述。

展开
先赚一个亿小目标
先赚一个亿小目标
类型:模拟养成 运营状态:公测 语言:简体中文
角色 随机 模拟 比特币
前往下载

相关文章

更多>>

热门游戏

更多>>

手机扫描此二维码,

在手机上查看此页面

关于本站 下载帮助 版权声明 网站地图

版权投诉请发邮件到 cn486com#outlook.com (把#改成@),我们会尽快处理

Copyright © 2019-2020 菜鸟下载(www.cn486.com).All Reserved | 备案号:湘ICP备2023003002号-8

本站资源均收集整理于互联网,其著作权归原作者所有,如有侵犯你的版权,请来信告知,我们将及时下架删除相应资源